
广州艾地硕博教育
华南美术设计考研高分基地
/ID EDU/


●写在前面:
很多时候,一个具有前瞻性的考研专业选择往往能改变很多事情。本系列推送将为你挖掘那些兼具发展潜力与高性价比的宝藏特色专业,希望能给同学们一个有价值的参考方向。
本期为大家推荐的是:深圳大学——艺术学。

深圳大学坐落于深圳南山区,拥有粤海和丽湖两个现代化校区,校园环境优美,被誉为“全国最美校园”之一。
深圳大学成立于1983年,是中国改革开放后为服务深圳经济特区建设而建立的一所综合性大学。经过四十余年的快速发展,它已成为一所学科门类齐全、综合实力强劲的高校。学校科研实力雄厚,拥有多个全国重点实验室,有20个学科进入ESI全球排名前1%。

深圳大学俯瞰图
深圳大学艺术学部成立于2019年1月,涵盖美术、设计等多个艺术领域,拥有包括设计学、美术学、艺术学理论等在内的6个一级学科硕士点,其中设计学在学科评估中位列全国前列。
学部注重实践与国际化,拥有艺术设计省级实验教学示范中心、深圳大学美术馆等一流平台,并与多所国际知名艺术院校建立了合作关系。

深圳大学艺术学部

●培养目标:
深圳大学130100 艺术学专业旨在培养一批具有扎实专业基础、良好职业道德和创新能力的复合型人才。
学生应掌握本门学科的坚实的理论基础、专业知识、实践技能和科学的研究方法,具备较强的独立工作能力与科学创新能力,能够运用科学观点和方法分析问题、解决问题。
并掌握本学位点的理论基础、系统专业知识和实践技能,具有独立从事科学研究、艺术教学或艺术产业实操、文化产业管理的能力,并熟练掌握和运用外语进行专业阅读和写作。
●研究方向:
1.艺术理论。立足艺术理论研究前沿,深入研究全球艺术文化创新实践,注重艺术理论与艺术实践的相互检验与促进,围绕艺术批评、艺术传播、艺术人类学等学科方向集中培养艺术理论的研究型人才,为我国艺术发展和艺术文化创新培养相关领域人才。
2.艺术史。立足中国艺术史研究,着眼于中华优秀传统文化的创造性转化和创新性发展,深入当代语境下的传统艺术传承发展的理论研究和现实问题研究探讨,研究领域涉猎艺术史、传统艺术保护与活化、客家文化艺术研究、岭南文化艺术、非物质文化遗产保护与活化等,培养专业性理论研究人才。
3.艺术管理。立足艺术管理基础理论,聚焦科技与文化创意赋能的艺术事业、产业、市场、组织等理论与实践问题。整合艺术学、管理学、文化学等资源形成创新性成果,助力粤港澳大湾区创意经济建设,为我国文化新业态发展培养创新型人才。
4.美术与书法研究。立足深圳经济特区发展现状,开展现当代版画、油画及当代艺术、中国画学、书法理论研究。强化基础理论与专业素质教育,实施创作、教学、科研紧密衔接计划,拓展培养方式与教学模式。培养基础美术教育、高等美术教育和艺术机构美术创作人才,积极服务于粤港澳大湾区美术建设事业。
●就业方向:
深圳大学130100艺术学专业硕士毕业后,约有5%的毕业生选择继续深造攻读博士学位,28%的毕业生进入行政事业单位,65%的毕业生选择加入文化科技类型企业,还有约2%的毕业生选择自主创业。
毕业生具体可以从事媒体与内容创作、艺术策划与管理、公共文化服务、教育与学术研究等等行业。

2025最强“双非”排行


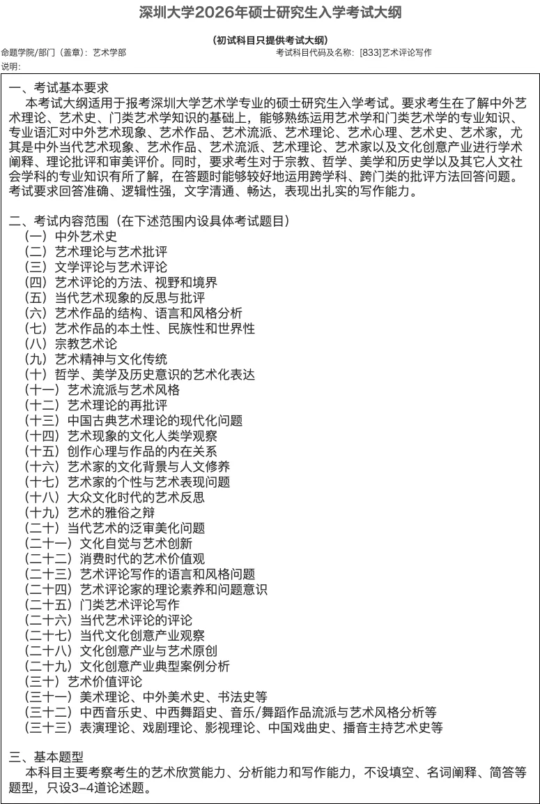
1.初试
学硕统考英语一,专业课考两门理论。
其中专业一的填空题主要考查基础事实性的知识,名词解释比较注重基础概念的掌握,简答题与论述题比较偏向于时事热点及理论结合实际。
专业二只考察3-4道论述题,比较注重考生的艺术评论及分析能力、学术视野等等。
2.复试
深大130100 艺术学专业复试不需要考笔试,主要考查内容为专业面试及英语测试。





近年以来,深大艺术学基本每年都有小幅的扩招,虽然推免比例很大,但统考名额基本都有10几人往上了。
以上为2025届深大艺术学的录取数据,近年的复试淘汰率基本都维持在30%-40%左右。初试成绩高并不代表稳录取,我们还需要提高自身的综合素质才能稳妥上岸。

1.学科实力强劲,师资卓越
北深圳大学艺术学专业在全国名列前茅,在2024年泰晤士高等教育中国学科评级中获评A类学科,位列全国第4。
该专业汇聚了顶尖师资,包括多位国务院特殊津贴专家、国家社科重大项目首席专家,如李凤亮教授、周建新教授、李新风教授等。主要依托的文化产业研究院是省级重点智库和研究基地,提供了高水准的科研平台。
2.区位优势独特,实践资源丰富
深圳是中国最具创新活力的城市之一,也是文化科技融合的产业高地。专业课程紧密依托深圳发达的文化产业实践,并与腾讯、字节跳动、华侨城、环球数码等一线企业建立了稳固的产学研合作关系,为学生提供了大量接触前沿项目和行业资源的机会。
3.培养方向前沿,注重应用能力
该专业旨在培养艺术与文化管理、传承、创新领域的应用型、复合型人才。其学科方向如艺术管理、艺术理论与文化创新等,均紧密对接当前文化产业的发展需求。培养过程中不仅重视扎实的理论功底,也强调实践操练和职业触觉的培养。
4.就业支持有力,发展路径清晰
学校为毕业生提供了有力的支持。艺术学部每年举办 “全星全艺”专场招聘会,吸引众多知名企业,提供大量对口岗位。
同时,学部还会召开就业推进会,提供从政策解读到求职防诈的全方位指导。毕业生就业面广,可进入文化管理部门、企业、高校等机构。
深造方面,历届毕业生中已有多人成功进入北京大学、英国伯明翰城市大学、澳大利亚昆士兰科技大学等国内外知名学府攻读博士学位。
深圳大学艺术学考研相关课程或更多疑问
可添加文末艾地老师微信详询👇













![]() | ![]() |


![]() | ![]() | ![]() |
![]() | ![]() | ![]() |

