

📖初试公共课,左有张宇数学基础30讲,右有政治肖秀荣1000题,上有王江涛英语作文,下有朱伟恋词,均为宝典,都是备考的拿分神器
👀纵观江财初试专业课,市面上的资料普遍:
01 缺乏针对性,并未体现江财特色;
02 重点不突出,不能用于江财专业课备考;
03 资料普遍东拼西凑,毫无体系可言;
04 排版混乱,错误频出,让人学得晕头转向。
好的资料可以帮大家省力,让大家在正确的方向上备考,选对资料,你已经成功了一半!
💡那么,备考江财初试专业课,该用什么有针对性的资料?做什么习题?怎么备考?大家是否一头雾水⁉️
江财高分上岸学长学姐会告诉你,
他们都买了:



↓↓ 专业课,用好一点通真的就够啦~
知识点、习题、真题全含 ↓↓

嗯嗯,我的专业课有救了~

👇🏻下面,再来详细了解下初试一点通哇~
01
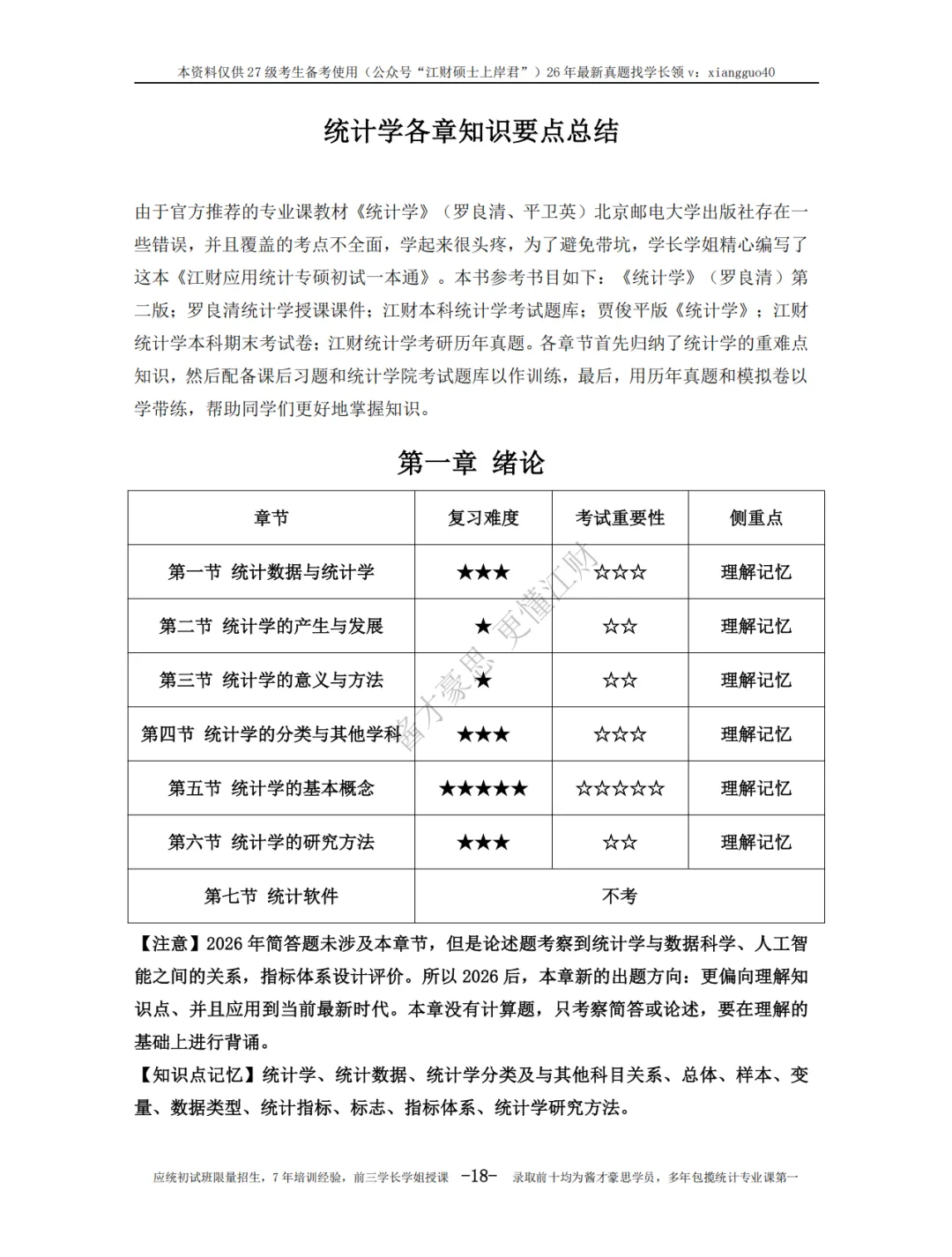
初试一点通各册目录






☜左右滑动查看更多
Slide for more photos



☜左右滑动查看更多
Slide for more photos
02
初试一点通各册内容节选







☜左右滑动查看更多
Slide for more photos
03
初试一点通超值赠送六大权益

04
学员上岸报喜图

你是不是感觉超值?想马上入手❗️❗️







👇🏻





我们是谁


江财硕士上岸君,立足江财,深耕专业课。原为江财大学生创业孵化中心孵化的创新创业项目,已获得江财院级创新创业大赛一等奖,江财校级创新创业大赛第一名,江西省挑战杯铜奖。具有7年江财专业课培训经验,始终以教学质量和成绩说话,江财多个专业的前10名中有9位均为酱才豪思学员,综合通过率80%+,成功帮助4000+名学子顺利录取!!
跟着本校学长学姐走,过来人带你上岸江财!!



听说关注本公众号的人最后都上岸了~
