【高一试卷】2025-2026学年石家庄二中高一下学期第一次调研物理(含答案)
高职单招书籍,有兴趣的老师们了解一下~
针对河北省最新考试大纲编写的单招物理书籍,共三本书。
第一本【物理·学习笔记】
第二本【物理·课时练习】
第三本【物理·冲刺宝典】
内容全面、知识精准、高效复习!
【1】封面
第一本【物理·学习笔记】
第二本【物理·课时练习】
第三本【物理·冲刺宝典】
【2】目录
第一本【物理·学习笔记】
第二本【物理·课时练习】
第三本【物理·冲刺宝典】
【3】内容
第一本【物理·学习笔记】
第二本【物理·课时练习】
第三本【物理·冲刺宝典】
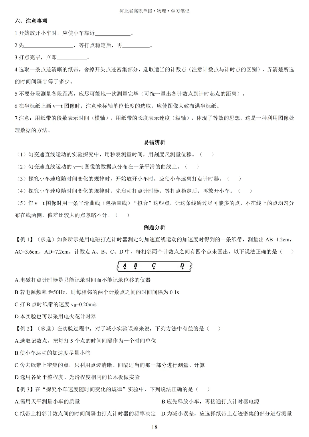
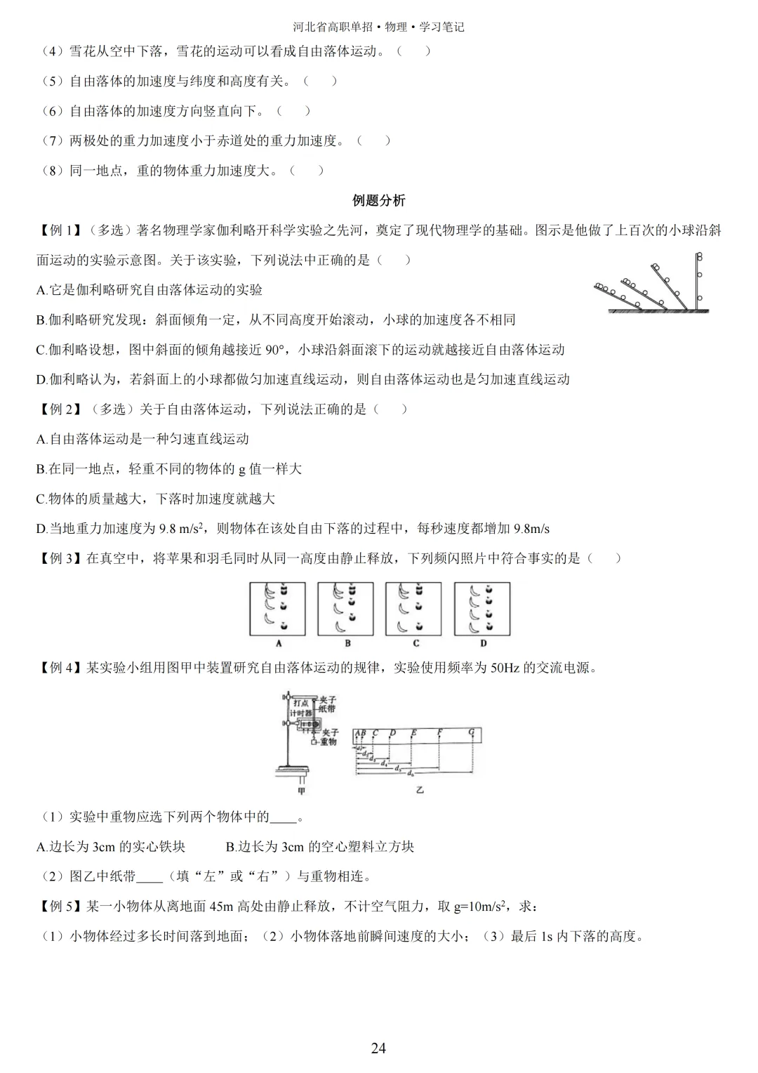
笔记精粹
专题精炼
