

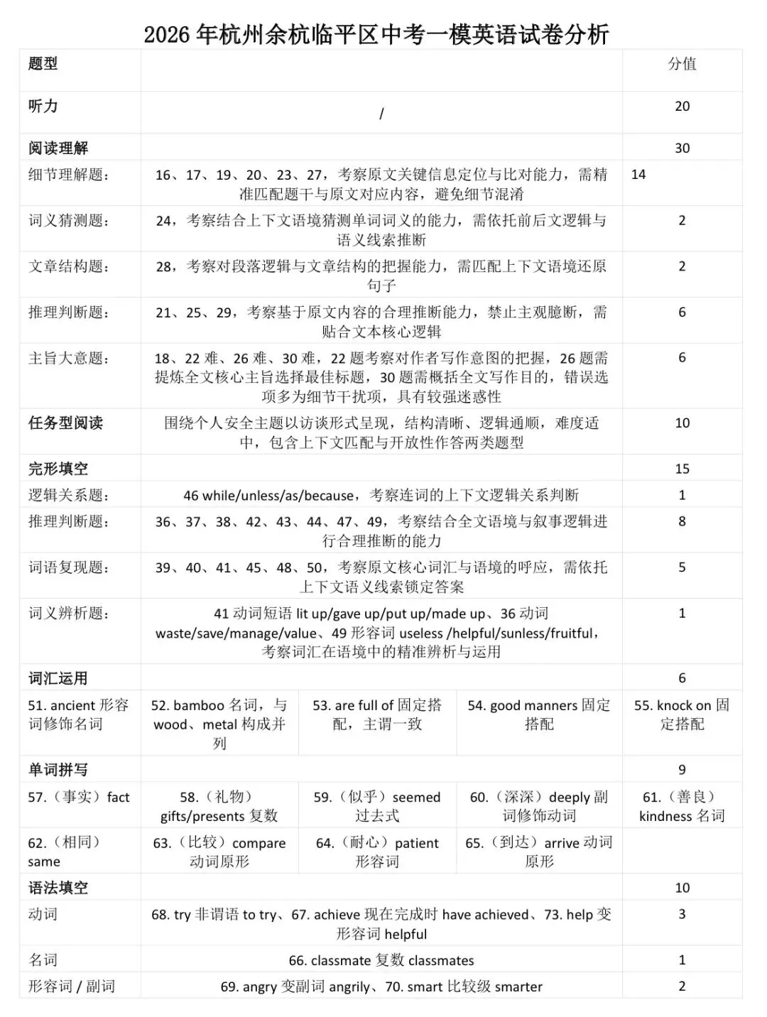
详细解读
这套试卷重点考察了谓语动词时态语态、非谓语、名词单复数、形容词副词的用法与转换、连词逻辑关系、固定搭配这几个板块。这次的考试中,基础部分占比60%,中档题占比 30%,难题占比 10%,难度梯度分配合理,完全贴合杭州中考命题方向。其中完形填空题第 46 空难度较大,容易在连词的上下文逻辑关系判断上失分;阅读理解主旨大意题 22、26、30 题迷惑性较强,易被细节干扰项误导失分。词汇语法题考察了重要的谓语动词的时态语态、非谓语以及核心词性转换规则。
本次考试中,词汇运用51、54、55 题,语法填空 66、69、72、75 题,均为课堂上讲练中的高频考点与类似题型,贴合日常教学核心重点。
难点:
1.将给定要点自然融入演讲稿,避免生硬罗列,保证行文逻辑连贯、语体贴合演讲场景。
2. 结合初中生生活实际进行合理拓展,避免内容空洞,紧扣 “自我提升” 的核心主题。
3. 精准控制词数,避免超词数或要点遗漏,同时保证句式多样、语法正确。
以上是本次余杭、临平一模英语试卷分析,之后将持续关注解读杭州各区中考动态,星标关注不迷路~
扫码进群获取更多升学资料和信息👇
