当前位置:首页>考研真题>27考研333统考|四阶段高效背书,吃透真题少走弯路

27考研333统考|四阶段高效背书,吃透真题少走弯路

  • 2026-04-24 22:15:18
27考研333统考|四阶段高效背书,吃透真题少走弯路

2027考研

腾学长333教综

一、2027考研·《333教育综合·高分速背笔记》:

内容全面、层次清晰、理解好记、摆脱网课、提升效率

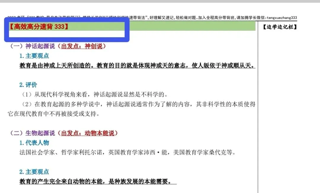
1.2027考研·《333教育综合速背笔记》【第一部分·教育学原理】

2.2027考研·《333教育综合速背笔记》【第二部分·中国教育史】

3.2027考研·《333教育综合速背笔记》【第三部分·外国教育史】

4.2027考研·《333教育综合速背笔记》【第四部分·教育心理学】

二、2027考研·《333教育综合·四阶段带背笔记》:

三模块科学快速带背法”,用科学方法打破备考内卷

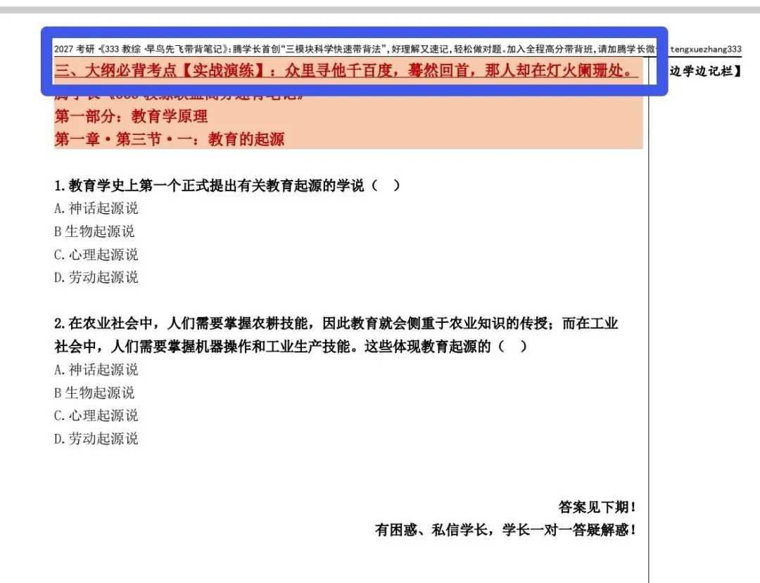
5.2027考研·《333教综·早鸟先飞带背笔记》【第一阶段使用·2026年1月-5月】。

6.2027考研·《333教综·渐进夯基带背笔记》【第二阶段使用·2026年6月-8月】。

7.2027考研·《333教综·快速提升带背笔记》【第三阶段使用·2026年9月-10月】。

8.2027考研·《333教综·重难点冲刺带背笔记》【第三阶段使用·2026年11月-12月】。

知识再现、深度剖析、实战演练

三、2027考研·历年真题与大纲:

历年真题全面五维分析,考试大纲极致分析

9.2027考研·《333教综·历年真题全面五维分析》【难度系数、大纲考查、笔记出处、趋势分析、解题思维

10.2027考研·《333教综·考试大纲极致分析》【考试性质、考查目标、考试形式和试卷结构、考查内容

四、小班制全程带背班:

班级群定期推送带背内容,高效记忆,灵活运用

1.早鸟·先飞带背班:2026年1月-5月。

2.渐进·夯基带背班:2026年6月-8月

3.快速·提升带背班:2026年9月-10月

4.重难点·冲刺带背班:2026年11月-12月。

五、学长一对一在线答疑服务:

1.学长全程一对一答疑、指导到复试上岸。

2.考研路漫漫,你并不孤单,有学长一对一指导,不断增强你的坚韧与勇敢‌‌以及信心,直至考研高分上岸!

腾学长333教综·全套内容与服务·简介

一、2027考研·《333教育综合·高分速背笔记》

二、2027考研·《333教育综合·四阶段带背笔记》

三、2027考研·历年真题与大纲

四、小班制全程带背班(每班10人)

注意:由于学长精力有限以及保障带背班级质量与一对一答疑质量,

学长每年服务人员限制在1000人以内,即带背班级100个班级以内,

图示截图为去年考研的带背班级数量即99个班级,990人左右

五、学长一对一在线答疑服务

腾学长333教综·全套内容与服务·详细介绍

2027考研·《333教育综合·高分速背笔记》

快速背诵式笔记6大优势

一、详实的考点内容:简而不略,要点精准;通俗易懂,摆脱网课,记忆更全面。

二、科学的记忆架构大纲前置,考点紧附;层次清晰,“干湿分离”,记忆更轻松。

三、醒目的标识标记:重点突出,提醒题型;记录复习,颜色分级,记忆不疲劳。

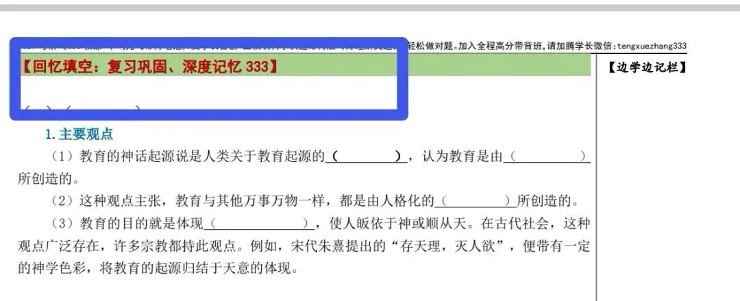
四、多样的记忆方法:独创“三模块科学快速带背法”、知识分辨记忆法、图文记忆法、关键词记忆法等,记忆更牢固。

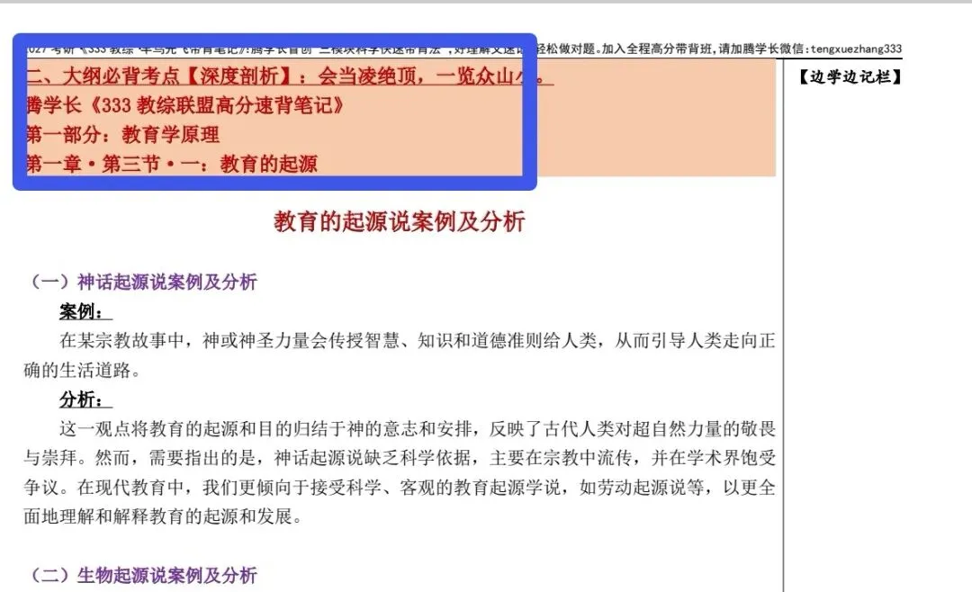
五、系统的复习配套:历年真题全面五维分析、考试大纲极致分析、四阶段带背笔记。复习更高效。

六、贴心的学长服务:小班制全程带背班、学长全程一对一答疑、指导到复试上岸。考研不孤单。

01

详实的考点内容

第一部分 

教育学原理 

共161页

详实的考点内容:简而不略,要点精准;通俗易懂,摆脱网课,记忆更全面。

1.详实的考点内容是快速背诵式笔记的核心。

2.考点笔记内容是大家首要关注的问题,考点笔记内容做得好不好,直接关乎你复习难度、进度以及成绩高低。

3.很多资料的考点内容存在三种通病。一是为了讲清楚知识点,内容臃肿,长篇大论,晦涩难懂。例如各种“车轱辘”话、啰里啰嗦的语句、“知网式”高深理论、摘抄专著、学术论文等,增加了你理解的难度,搞得你糊里糊涂,还抓不到要点,大量啰嗦、晦涩难懂知识导致你很难背下来。二是内容极简,一段话、一句话甚至几个字就把一个考点概括。导致你选择题找不到答案、论述题与材料分析题没有内容可答;另外极简的内容还给你配上大量教育热点、案例、各种解读等等,看起来花里胡哨、高大上,实际上却带偏了你,让你丢失了“原滋原味”理解知识的本源,让你形成狭隘的固定思维,只要题目出题角度一变,你就不知道如何应答了。三是考点内容一知半解,需要依靠他的网课才能更好的学习,导致天天刷一轮又一轮的网课,为了刷课而刷课,浪费大量宝贵时间,没有网课又不知所以然。以上三种通病只是为了追求卖点,而不考虑学习者的思维。

4.因此,学长整理的速背式笔记首先就要以学习者为中心,站在我们学生的立场上去学习知识,彻底摆脱网课,自主复习,快速记忆知识、灵活运用、快速解题

5.学长整理的考点内容简而不略,细中有精,通俗易懂,彻底告别网课。一是对于各种“车轱辘”话、啰里啰嗦的语句,一句话说明白,切中要害;对于“知网式”高深理论、摘抄专著、论文的语言,以通俗易懂的话表述出来。二是对于极简晦涩难懂的知识点,进一步丰富内容、精准表达。三是通俗易懂,自主复习,彻底告别网课,快速推进复习进度,零基础的30天速背所有内容,基础好的15天速背所有内容,基础强的1周速背所有内容(该方法适合准备考研周期时间短,短期内突击的考生;而大部分考生还是按照四个阶段、四轮复习,至少6个月,更稳妥更扎实)

6.总之,学长对于考点内容简而不略、要点精准、通俗易懂、摆脱网课的追求,让大家一步到位、易于理解地快速背诵考点知识,在应对各种出题思维和角度能达到对比迁移、举一反三、灵活运用的状态。

02

科学的记忆架构

第二部分

中国教育史

共126页

科学的记忆架构:大纲前置,考点紧附;层次清晰,“干湿分离”,记忆更轻松。

1.科学的记忆架构是快速背诵式笔记的关键。

2.一是大纲前置,更能快速掌握考点所在,考点紧附,一一对应大纲考点,吃下定心丸。二是层次清晰,根据考点分级,采用一、二、三、四、五级标题序号,即“一、(一)、1、(1)、①”,清晰明了,非常方便记忆,这是符合记忆规律的。三是“干湿分离”,所谓“干湿分离”,就是采分点即要点是“干”,对采分点进行解释,阐述的是“湿”,这样更有利于快速记忆。

03

醒目的标识标记

第三部分

外国教育史

共113页

醒目的标识标记:重点突出,提醒题型;记录复习,颜色分级,记忆不疲劳

1.醒目的标识标记为快速背诵式笔记增光添彩,还标注一年考过的真题。

2.一是知识点条理清晰、层次分明、重点明确,记忆不疲劳。每章或每节或每个知识点后的★代表考点的内容重点程度:5★是极重点,4★是非常重点,3★是普通重点,2★是一般,1★是非重点,这样重点突出、一目了然,做到心中有数。二是提醒题型,考点后都标注考选择题、论述题还是材料分析题。三是每章节前有复习情况记录,用来标记快速背诵情况,自主掌握复习进度。四是用不同颜色标注不同考点层次,这样更醒目更易记(注:彩印版笔记)。

04

多样的记忆方法

第四部分

教育心理学

共124页

多样的记忆方法:独创“三模块科学快速带背法”、知识分辨记忆法、图文记忆法、关键词记忆法等,记忆更牢固。

1.多样的记忆方法为大家提供快速背诵笔记的小妙招和思维。

2.对部分不同重点内容采用不同的记忆法,助记效果更好。大家根据这样的思维可以想自己的记忆小妙招。

2027考研·《333教育综合·四阶段带背笔记》

四个阶段带背笔记的核心——“三模块科学快速带背法”。这绝不是给你一本厚厚的“考点罗列”,更不是让你陷入另一种形式的死记硬背。它是一套完整的认知闭环系统,把“死知识”变成你脑子里的“活能力”。

“模块一”

“模块二”

“模块三”

2027考研·历年真题与大纲

01

历年真题五维分析

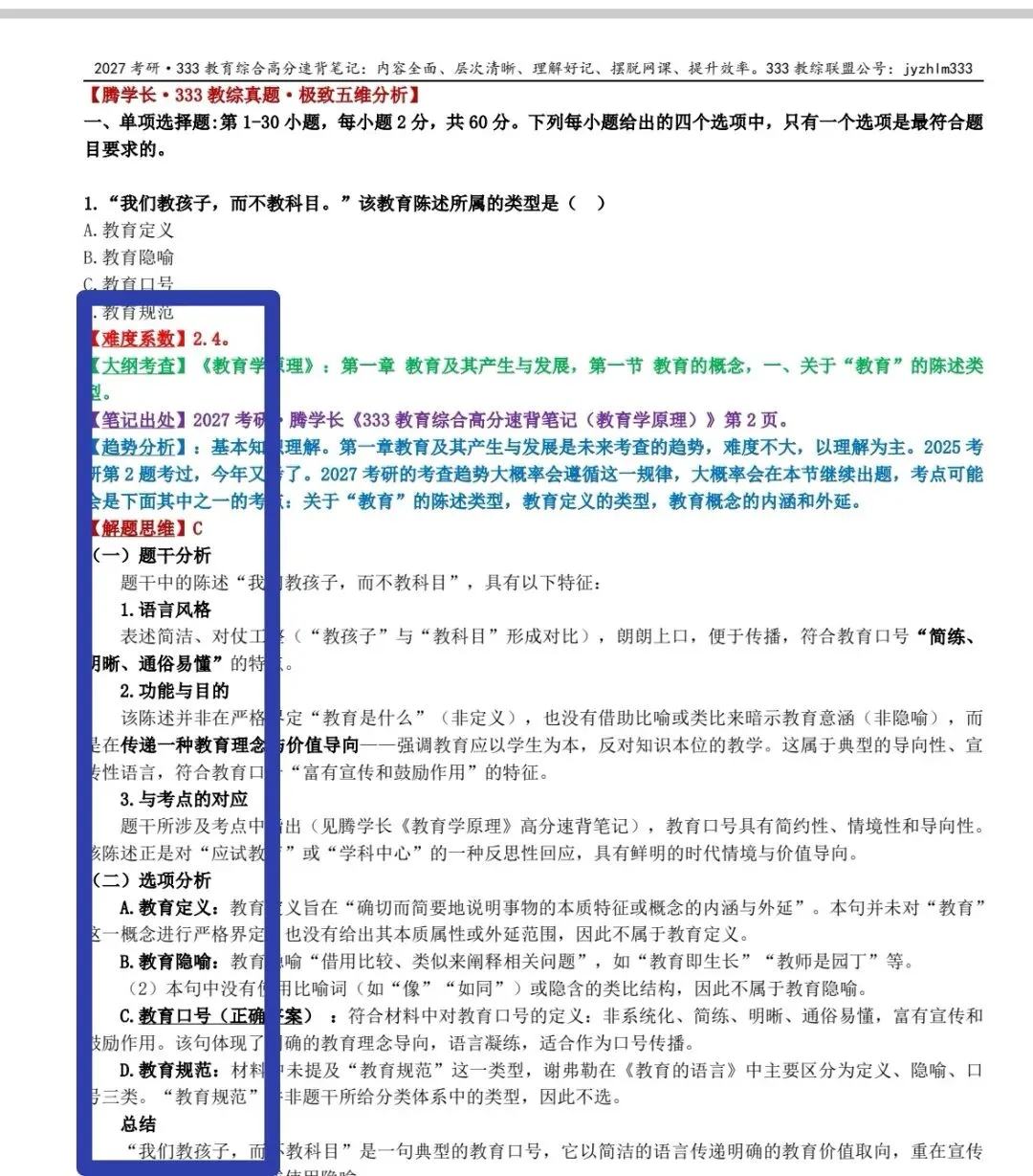
1.2027考研·《333教综·历年真题全面五维分析》难度系数、大纲考查、笔记出处、趋势分析、解题思维】。

真题是复习的“风向标”和“定心丸”,读懂真题、研究真题、做好真题,才能得高分。

01.

历年真题

五维分析

02

大纲极致分析

2027考研·《333教综·考试大纲极致分析》考试性质、考查目标、考试形式和试卷结构、考查内容】。

考试大纲是命题的唯一依据,通过研读考试大纲,明确备考方向,有针对性地复习,提高备考效率‌。

02.

考试大纲

极致分析

小班制全程带背班

本班采用10人精品小班制,主打全程陪伴式带背,兼顾备考节奏把控与个性化辅导。为守住带背教学质量,杜绝大班粗放式辅导弊端,同时保障每位学员的一对一答疑时效,严格把控服务规模:学长全年服务总人数限定在1000人以内,对应开设带背班级不超过100个。

往届考研实际落地99个带背班级,服务考生约990 人,以真实数据践行限额承诺。小班模式下能精准跟进每位学员的背诵进度,及时解决记忆难点,全程精细化督学,让备考更有针对性、效率更有保障。

学长一对一在线答疑服务

学长一对一在线答疑服务,覆盖考研初试至复试全流程,提供全程专属指导服务。针对333专业课知识点、备考规划、答题逻辑、复试面试等核心问题,实时精准答疑解惑,直击备考痛点,拒绝泛泛而谈。

备考全程陪伴跟进,及时疏导备考焦虑,帮你调整备考心态、筑牢应试信心,摆脱孤军奋战的迷茫状态。结合实战备考经验定制化指导,助力高效突破学习瓶颈,稳步提升应试实力,全程护航直至你高分上岸、顺利圆梦考研。

左侧二维码长按扫一扫

添加腾学长微信

微信号|tengxuezhang333

最新文章

随机文章

基本 文件 流程 错误 SQL 调试
  1. 请求信息 : 2026-04-25 09:54:42 HTTP/2.0 GET : https://www.sjds.net/a/482779.html
  2. 运行时间 : 0.098176s [ 吞吐率:10.19req/s ] 内存消耗:4,331.02kb 文件加载:140
  3. 缓存信息 : 0 reads,0 writes
  4. 会话信息 : SESSION_ID=e077a46d6328d955f264b98ca4f23983
  1. /yingpanguazai/ssd/ssd1/www/www.sjds.net/public/index.php ( 0.79 KB )
  2. /yingpanguazai/ssd/ssd1/www/www.sjds.net/vendor/autoload.php ( 0.17 KB )
  3. /yingpanguazai/ssd/ssd1/www/www.sjds.net/vendor/composer/autoload_real.php ( 2.49 KB )
  4. /yingpanguazai/ssd/ssd1/www/www.sjds.net/vendor/composer/platform_check.php ( 0.90 KB )
  5. /yingpanguazai/ssd/ssd1/www/www.sjds.net/vendor/composer/ClassLoader.php ( 14.03 KB )
  6. /yingpanguazai/ssd/ssd1/www/www.sjds.net/vendor/composer/autoload_static.php ( 4.90 KB )
  7. /yingpanguazai/ssd/ssd1/www/www.sjds.net/vendor/topthink/think-helper/src/helper.php ( 8.34 KB )
  8. /yingpanguazai/ssd/ssd1/www/www.sjds.net/vendor/topthink/think-validate/src/helper.php ( 2.19 KB )
  9. /yingpanguazai/ssd/ssd1/www/www.sjds.net/vendor/topthink/think-orm/src/helper.php ( 1.47 KB )
  10. /yingpanguazai/ssd/ssd1/www/www.sjds.net/vendor/topthink/think-orm/stubs/load_stubs.php ( 0.16 KB )
  11. /yingpanguazai/ssd/ssd1/www/www.sjds.net/vendor/topthink/framework/src/think/Exception.php ( 1.69 KB )
  12. /yingpanguazai/ssd/ssd1/www/www.sjds.net/vendor/topthink/think-container/src/Facade.php ( 2.71 KB )
  13. /yingpanguazai/ssd/ssd1/www/www.sjds.net/vendor/symfony/deprecation-contracts/function.php ( 0.99 KB )
  14. /yingpanguazai/ssd/ssd1/www/www.sjds.net/vendor/symfony/polyfill-mbstring/bootstrap.php ( 8.26 KB )
  15. /yingpanguazai/ssd/ssd1/www/www.sjds.net/vendor/symfony/polyfill-mbstring/bootstrap80.php ( 9.78 KB )
  16. /yingpanguazai/ssd/ssd1/www/www.sjds.net/vendor/symfony/var-dumper/Resources/functions/dump.php ( 1.49 KB )
  17. /yingpanguazai/ssd/ssd1/www/www.sjds.net/vendor/topthink/think-dumper/src/helper.php ( 0.18 KB )
  18. /yingpanguazai/ssd/ssd1/www/www.sjds.net/vendor/symfony/var-dumper/VarDumper.php ( 4.30 KB )
  19. /yingpanguazai/ssd/ssd1/www/www.sjds.net/vendor/topthink/framework/src/think/App.php ( 15.30 KB )
  20. /yingpanguazai/ssd/ssd1/www/www.sjds.net/vendor/topthink/think-container/src/Container.php ( 15.76 KB )
  21. /yingpanguazai/ssd/ssd1/www/www.sjds.net/vendor/psr/container/src/ContainerInterface.php ( 1.02 KB )
  22. /yingpanguazai/ssd/ssd1/www/www.sjds.net/app/provider.php ( 0.19 KB )
  23. /yingpanguazai/ssd/ssd1/www/www.sjds.net/vendor/topthink/framework/src/think/Http.php ( 6.04 KB )
  24. /yingpanguazai/ssd/ssd1/www/www.sjds.net/vendor/topthink/think-helper/src/helper/Str.php ( 7.29 KB )
  25. /yingpanguazai/ssd/ssd1/www/www.sjds.net/vendor/topthink/framework/src/think/Env.php ( 4.68 KB )
  26. /yingpanguazai/ssd/ssd1/www/www.sjds.net/app/common.php ( 0.03 KB )
  27. /yingpanguazai/ssd/ssd1/www/www.sjds.net/vendor/topthink/framework/src/helper.php ( 18.78 KB )
  28. /yingpanguazai/ssd/ssd1/www/www.sjds.net/vendor/topthink/framework/src/think/Config.php ( 5.54 KB )
  29. /yingpanguazai/ssd/ssd1/www/www.sjds.net/config/app.php ( 0.95 KB )
  30. /yingpanguazai/ssd/ssd1/www/www.sjds.net/config/cache.php ( 0.78 KB )
  31. /yingpanguazai/ssd/ssd1/www/www.sjds.net/config/console.php ( 0.23 KB )
  32. /yingpanguazai/ssd/ssd1/www/www.sjds.net/config/cookie.php ( 0.56 KB )
  33. /yingpanguazai/ssd/ssd1/www/www.sjds.net/config/database.php ( 2.48 KB )
  34. /yingpanguazai/ssd/ssd1/www/www.sjds.net/vendor/topthink/framework/src/think/facade/Env.php ( 1.67 KB )
  35. /yingpanguazai/ssd/ssd1/www/www.sjds.net/config/filesystem.php ( 0.61 KB )
  36. /yingpanguazai/ssd/ssd1/www/www.sjds.net/config/lang.php ( 0.91 KB )
  37. /yingpanguazai/ssd/ssd1/www/www.sjds.net/config/log.php ( 1.35 KB )
  38. /yingpanguazai/ssd/ssd1/www/www.sjds.net/config/middleware.php ( 0.19 KB )
  39. /yingpanguazai/ssd/ssd1/www/www.sjds.net/config/route.php ( 1.89 KB )
  40. /yingpanguazai/ssd/ssd1/www/www.sjds.net/config/session.php ( 0.57 KB )
  41. /yingpanguazai/ssd/ssd1/www/www.sjds.net/config/trace.php ( 0.34 KB )
  42. /yingpanguazai/ssd/ssd1/www/www.sjds.net/config/view.php ( 0.82 KB )
  43. /yingpanguazai/ssd/ssd1/www/www.sjds.net/app/event.php ( 0.25 KB )
  44. /yingpanguazai/ssd/ssd1/www/www.sjds.net/vendor/topthink/framework/src/think/Event.php ( 7.67 KB )
  45. /yingpanguazai/ssd/ssd1/www/www.sjds.net/app/service.php ( 0.13 KB )
  46. /yingpanguazai/ssd/ssd1/www/www.sjds.net/app/AppService.php ( 0.26 KB )
  47. /yingpanguazai/ssd/ssd1/www/www.sjds.net/vendor/topthink/framework/src/think/Service.php ( 1.64 KB )
  48. /yingpanguazai/ssd/ssd1/www/www.sjds.net/vendor/topthink/framework/src/think/Lang.php ( 7.35 KB )
  49. /yingpanguazai/ssd/ssd1/www/www.sjds.net/vendor/topthink/framework/src/lang/zh-cn.php ( 13.70 KB )
  50. /yingpanguazai/ssd/ssd1/www/www.sjds.net/vendor/topthink/framework/src/think/initializer/Error.php ( 3.31 KB )
  51. /yingpanguazai/ssd/ssd1/www/www.sjds.net/vendor/topthink/framework/src/think/initializer/RegisterService.php ( 1.33 KB )
  52. /yingpanguazai/ssd/ssd1/www/www.sjds.net/vendor/services.php ( 0.14 KB )
  53. /yingpanguazai/ssd/ssd1/www/www.sjds.net/vendor/topthink/framework/src/think/service/PaginatorService.php ( 1.52 KB )
  54. /yingpanguazai/ssd/ssd1/www/www.sjds.net/vendor/topthink/framework/src/think/service/ValidateService.php ( 0.99 KB )
  55. /yingpanguazai/ssd/ssd1/www/www.sjds.net/vendor/topthink/framework/src/think/service/ModelService.php ( 2.04 KB )
  56. /yingpanguazai/ssd/ssd1/www/www.sjds.net/vendor/topthink/think-trace/src/Service.php ( 0.77 KB )
  57. /yingpanguazai/ssd/ssd1/www/www.sjds.net/vendor/topthink/framework/src/think/Middleware.php ( 6.72 KB )
  58. /yingpanguazai/ssd/ssd1/www/www.sjds.net/vendor/topthink/framework/src/think/initializer/BootService.php ( 0.77 KB )
  59. /yingpanguazai/ssd/ssd1/www/www.sjds.net/vendor/topthink/think-orm/src/Paginator.php ( 11.86 KB )
  60. /yingpanguazai/ssd/ssd1/www/www.sjds.net/vendor/topthink/think-validate/src/Validate.php ( 63.20 KB )
  61. /yingpanguazai/ssd/ssd1/www/www.sjds.net/vendor/topthink/think-orm/src/Model.php ( 23.55 KB )
  62. /yingpanguazai/ssd/ssd1/www/www.sjds.net/vendor/topthink/think-orm/src/model/concern/Attribute.php ( 21.05 KB )
  63. /yingpanguazai/ssd/ssd1/www/www.sjds.net/vendor/topthink/think-orm/src/model/concern/AutoWriteData.php ( 4.21 KB )
  64. /yingpanguazai/ssd/ssd1/www/www.sjds.net/vendor/topthink/think-orm/src/model/concern/Conversion.php ( 6.44 KB )
  65. /yingpanguazai/ssd/ssd1/www/www.sjds.net/vendor/topthink/think-orm/src/model/concern/DbConnect.php ( 5.16 KB )
  66. /yingpanguazai/ssd/ssd1/www/www.sjds.net/vendor/topthink/think-orm/src/model/concern/ModelEvent.php ( 2.33 KB )
  67. /yingpanguazai/ssd/ssd1/www/www.sjds.net/vendor/topthink/think-orm/src/model/concern/RelationShip.php ( 28.29 KB )
  68. /yingpanguazai/ssd/ssd1/www/www.sjds.net/vendor/topthink/think-helper/src/contract/Arrayable.php ( 0.09 KB )
  69. /yingpanguazai/ssd/ssd1/www/www.sjds.net/vendor/topthink/think-helper/src/contract/Jsonable.php ( 0.13 KB )
  70. /yingpanguazai/ssd/ssd1/www/www.sjds.net/vendor/topthink/think-orm/src/model/contract/Modelable.php ( 0.09 KB )
  71. /yingpanguazai/ssd/ssd1/www/www.sjds.net/vendor/topthink/framework/src/think/Db.php ( 2.88 KB )
  72. /yingpanguazai/ssd/ssd1/www/www.sjds.net/vendor/topthink/think-orm/src/DbManager.php ( 8.52 KB )
  73. /yingpanguazai/ssd/ssd1/www/www.sjds.net/vendor/topthink/framework/src/think/Log.php ( 6.28 KB )
  74. /yingpanguazai/ssd/ssd1/www/www.sjds.net/vendor/topthink/framework/src/think/Manager.php ( 3.92 KB )
  75. /yingpanguazai/ssd/ssd1/www/www.sjds.net/vendor/psr/log/src/LoggerTrait.php ( 2.69 KB )
  76. /yingpanguazai/ssd/ssd1/www/www.sjds.net/vendor/psr/log/src/LoggerInterface.php ( 2.71 KB )
  77. /yingpanguazai/ssd/ssd1/www/www.sjds.net/vendor/topthink/framework/src/think/Cache.php ( 4.92 KB )
  78. /yingpanguazai/ssd/ssd1/www/www.sjds.net/vendor/psr/simple-cache/src/CacheInterface.php ( 4.71 KB )
  79. /yingpanguazai/ssd/ssd1/www/www.sjds.net/vendor/topthink/think-helper/src/helper/Arr.php ( 16.63 KB )
  80. /yingpanguazai/ssd/ssd1/www/www.sjds.net/vendor/topthink/framework/src/think/cache/driver/File.php ( 7.84 KB )
  81. /yingpanguazai/ssd/ssd1/www/www.sjds.net/vendor/topthink/framework/src/think/cache/Driver.php ( 9.03 KB )
  82. /yingpanguazai/ssd/ssd1/www/www.sjds.net/vendor/topthink/framework/src/think/contract/CacheHandlerInterface.php ( 1.99 KB )
  83. /yingpanguazai/ssd/ssd1/www/www.sjds.net/app/Request.php ( 0.09 KB )
  84. /yingpanguazai/ssd/ssd1/www/www.sjds.net/vendor/topthink/framework/src/think/Request.php ( 55.78 KB )
  85. /yingpanguazai/ssd/ssd1/www/www.sjds.net/app/middleware.php ( 0.25 KB )
  86. /yingpanguazai/ssd/ssd1/www/www.sjds.net/vendor/topthink/framework/src/think/Pipeline.php ( 2.61 KB )
  87. /yingpanguazai/ssd/ssd1/www/www.sjds.net/vendor/topthink/think-trace/src/TraceDebug.php ( 3.40 KB )
  88. /yingpanguazai/ssd/ssd1/www/www.sjds.net/vendor/topthink/framework/src/think/middleware/SessionInit.php ( 1.94 KB )
  89. /yingpanguazai/ssd/ssd1/www/www.sjds.net/vendor/topthink/framework/src/think/Session.php ( 1.80 KB )
  90. /yingpanguazai/ssd/ssd1/www/www.sjds.net/vendor/topthink/framework/src/think/session/driver/File.php ( 6.27 KB )
  91. /yingpanguazai/ssd/ssd1/www/www.sjds.net/vendor/topthink/framework/src/think/contract/SessionHandlerInterface.php ( 0.87 KB )
  92. /yingpanguazai/ssd/ssd1/www/www.sjds.net/vendor/topthink/framework/src/think/session/Store.php ( 7.12 KB )
  93. /yingpanguazai/ssd/ssd1/www/www.sjds.net/vendor/topthink/framework/src/think/Route.php ( 23.73 KB )
  94. /yingpanguazai/ssd/ssd1/www/www.sjds.net/vendor/topthink/framework/src/think/route/RuleName.php ( 5.75 KB )
  95. /yingpanguazai/ssd/ssd1/www/www.sjds.net/vendor/topthink/framework/src/think/route/Domain.php ( 2.53 KB )
  96. /yingpanguazai/ssd/ssd1/www/www.sjds.net/vendor/topthink/framework/src/think/route/RuleGroup.php ( 22.43 KB )
  97. /yingpanguazai/ssd/ssd1/www/www.sjds.net/vendor/topthink/framework/src/think/route/Rule.php ( 26.95 KB )
  98. /yingpanguazai/ssd/ssd1/www/www.sjds.net/vendor/topthink/framework/src/think/route/RuleItem.php ( 9.78 KB )
  99. /yingpanguazai/ssd/ssd1/www/www.sjds.net/route/app.php ( 1.72 KB )
  100. /yingpanguazai/ssd/ssd1/www/www.sjds.net/vendor/topthink/framework/src/think/facade/Route.php ( 4.70 KB )
  101. /yingpanguazai/ssd/ssd1/www/www.sjds.net/vendor/topthink/framework/src/think/route/dispatch/Controller.php ( 4.74 KB )
  102. /yingpanguazai/ssd/ssd1/www/www.sjds.net/vendor/topthink/framework/src/think/route/Dispatch.php ( 10.44 KB )
  103. /yingpanguazai/ssd/ssd1/www/www.sjds.net/app/controller/Index.php ( 4.81 KB )
  104. /yingpanguazai/ssd/ssd1/www/www.sjds.net/app/BaseController.php ( 2.05 KB )
  105. /yingpanguazai/ssd/ssd1/www/www.sjds.net/vendor/topthink/think-orm/src/facade/Db.php ( 0.93 KB )
  106. /yingpanguazai/ssd/ssd1/www/www.sjds.net/vendor/topthink/think-orm/src/db/connector/Mysql.php ( 5.44 KB )
  107. /yingpanguazai/ssd/ssd1/www/www.sjds.net/vendor/topthink/think-orm/src/db/PDOConnection.php ( 52.47 KB )
  108. /yingpanguazai/ssd/ssd1/www/www.sjds.net/vendor/topthink/think-orm/src/db/Connection.php ( 8.39 KB )
  109. /yingpanguazai/ssd/ssd1/www/www.sjds.net/vendor/topthink/think-orm/src/db/ConnectionInterface.php ( 4.57 KB )
  110. /yingpanguazai/ssd/ssd1/www/www.sjds.net/vendor/topthink/think-orm/src/db/builder/Mysql.php ( 16.58 KB )
  111. /yingpanguazai/ssd/ssd1/www/www.sjds.net/vendor/topthink/think-orm/src/db/Builder.php ( 24.06 KB )
  112. /yingpanguazai/ssd/ssd1/www/www.sjds.net/vendor/topthink/think-orm/src/db/BaseBuilder.php ( 27.50 KB )
  113. /yingpanguazai/ssd/ssd1/www/www.sjds.net/vendor/topthink/think-orm/src/db/Query.php ( 15.71 KB )
  114. /yingpanguazai/ssd/ssd1/www/www.sjds.net/vendor/topthink/think-orm/src/db/BaseQuery.php ( 45.13 KB )
  115. /yingpanguazai/ssd/ssd1/www/www.sjds.net/vendor/topthink/think-orm/src/db/concern/TimeFieldQuery.php ( 7.43 KB )
  116. /yingpanguazai/ssd/ssd1/www/www.sjds.net/vendor/topthink/think-orm/src/db/concern/AggregateQuery.php ( 3.26 KB )
  117. /yingpanguazai/ssd/ssd1/www/www.sjds.net/vendor/topthink/think-orm/src/db/concern/ModelRelationQuery.php ( 20.07 KB )
  118. /yingpanguazai/ssd/ssd1/www/www.sjds.net/vendor/topthink/think-orm/src/db/concern/ParamsBind.php ( 3.66 KB )
  119. /yingpanguazai/ssd/ssd1/www/www.sjds.net/vendor/topthink/think-orm/src/db/concern/ResultOperation.php ( 7.01 KB )
  120. /yingpanguazai/ssd/ssd1/www/www.sjds.net/vendor/topthink/think-orm/src/db/concern/WhereQuery.php ( 19.37 KB )
  121. /yingpanguazai/ssd/ssd1/www/www.sjds.net/vendor/topthink/think-orm/src/db/concern/JoinAndViewQuery.php ( 7.11 KB )
  122. /yingpanguazai/ssd/ssd1/www/www.sjds.net/vendor/topthink/think-orm/src/db/concern/TableFieldInfo.php ( 2.63 KB )
  123. /yingpanguazai/ssd/ssd1/www/www.sjds.net/vendor/topthink/think-orm/src/db/concern/Transaction.php ( 2.77 KB )
  124. /yingpanguazai/ssd/ssd1/www/www.sjds.net/vendor/topthink/framework/src/think/log/driver/File.php ( 5.96 KB )
  125. /yingpanguazai/ssd/ssd1/www/www.sjds.net/vendor/topthink/framework/src/think/contract/LogHandlerInterface.php ( 0.86 KB )
  126. /yingpanguazai/ssd/ssd1/www/www.sjds.net/vendor/topthink/framework/src/think/log/Channel.php ( 3.89 KB )
  127. /yingpanguazai/ssd/ssd1/www/www.sjds.net/vendor/topthink/framework/src/think/event/LogRecord.php ( 1.02 KB )
  128. /yingpanguazai/ssd/ssd1/www/www.sjds.net/vendor/topthink/think-helper/src/Collection.php ( 16.47 KB )
  129. /yingpanguazai/ssd/ssd1/www/www.sjds.net/vendor/topthink/framework/src/think/facade/View.php ( 1.70 KB )
  130. /yingpanguazai/ssd/ssd1/www/www.sjds.net/vendor/topthink/framework/src/think/View.php ( 4.39 KB )
  131. /yingpanguazai/ssd/ssd1/www/www.sjds.net/vendor/topthink/framework/src/think/Response.php ( 8.81 KB )
  132. /yingpanguazai/ssd/ssd1/www/www.sjds.net/vendor/topthink/framework/src/think/response/View.php ( 3.29 KB )
  133. /yingpanguazai/ssd/ssd1/www/www.sjds.net/vendor/topthink/framework/src/think/Cookie.php ( 6.06 KB )
  134. /yingpanguazai/ssd/ssd1/www/www.sjds.net/vendor/topthink/think-view/src/Think.php ( 8.38 KB )
  135. /yingpanguazai/ssd/ssd1/www/www.sjds.net/vendor/topthink/framework/src/think/contract/TemplateHandlerInterface.php ( 1.60 KB )
  136. /yingpanguazai/ssd/ssd1/www/www.sjds.net/vendor/topthink/think-template/src/Template.php ( 46.61 KB )
  137. /yingpanguazai/ssd/ssd1/www/www.sjds.net/vendor/topthink/think-template/src/template/driver/File.php ( 2.41 KB )
  138. /yingpanguazai/ssd/ssd1/www/www.sjds.net/vendor/topthink/think-template/src/template/contract/DriverInterface.php ( 0.86 KB )
  139. /yingpanguazai/ssd/ssd1/www/www.sjds.net/runtime/temp/5febe16c9207553ef9b4c4406f7af920.php ( 12.06 KB )
  140. /yingpanguazai/ssd/ssd1/www/www.sjds.net/vendor/topthink/think-trace/src/Html.php ( 4.42 KB )
  1. CONNECT:[ UseTime:0.000586s ] mysql:host=127.0.0.1;port=3306;dbname=www_sjds;charset=utf8mb4
  2. SHOW FULL COLUMNS FROM `fenlei` [ RunTime:0.000783s ]
  3. SELECT * FROM `fenlei` WHERE `fid` = 0 [ RunTime:0.002970s ]
  4. SELECT * FROM `fenlei` WHERE `fid` = 63 [ RunTime:0.000292s ]
  5. SHOW FULL COLUMNS FROM `set` [ RunTime:0.000688s ]
  6. SELECT * FROM `set` [ RunTime:0.000649s ]
  7. SHOW FULL COLUMNS FROM `article` [ RunTime:0.000954s ]
  8. SELECT * FROM `article` WHERE `id` = 482779 LIMIT 1 [ RunTime:0.000782s ]
  9. UPDATE `article` SET `lasttime` = 1777082082 WHERE `id` = 482779 [ RunTime:0.003316s ]
  10. SELECT * FROM `fenlei` WHERE `id` = 65 LIMIT 1 [ RunTime:0.000297s ]
  11. SELECT * FROM `article` WHERE `id` < 482779 ORDER BY `id` DESC LIMIT 1 [ RunTime:0.000553s ]
  12. SELECT * FROM `article` WHERE `id` > 482779 ORDER BY `id` ASC LIMIT 1 [ RunTime:0.000492s ]
  13. SELECT * FROM `article` WHERE `id` < 482779 ORDER BY `id` DESC LIMIT 10 [ RunTime:0.000744s ]
  14. SELECT * FROM `article` WHERE `id` < 482779 ORDER BY `id` DESC LIMIT 10,10 [ RunTime:0.006708s ]
  15. SELECT * FROM `article` WHERE `id` < 482779 ORDER BY `id` DESC LIMIT 20,10 [ RunTime:0.006614s ]
0.099791s