
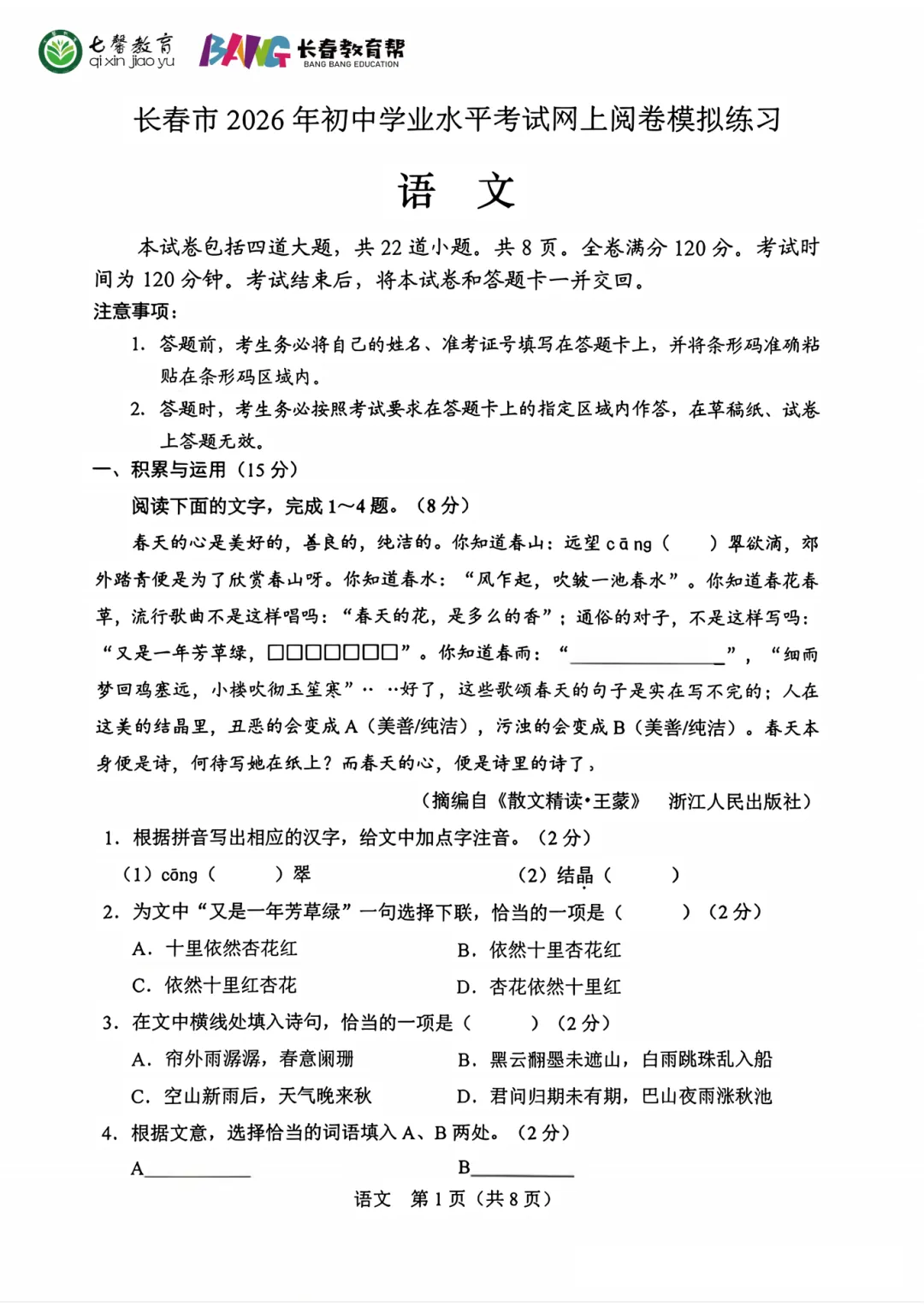
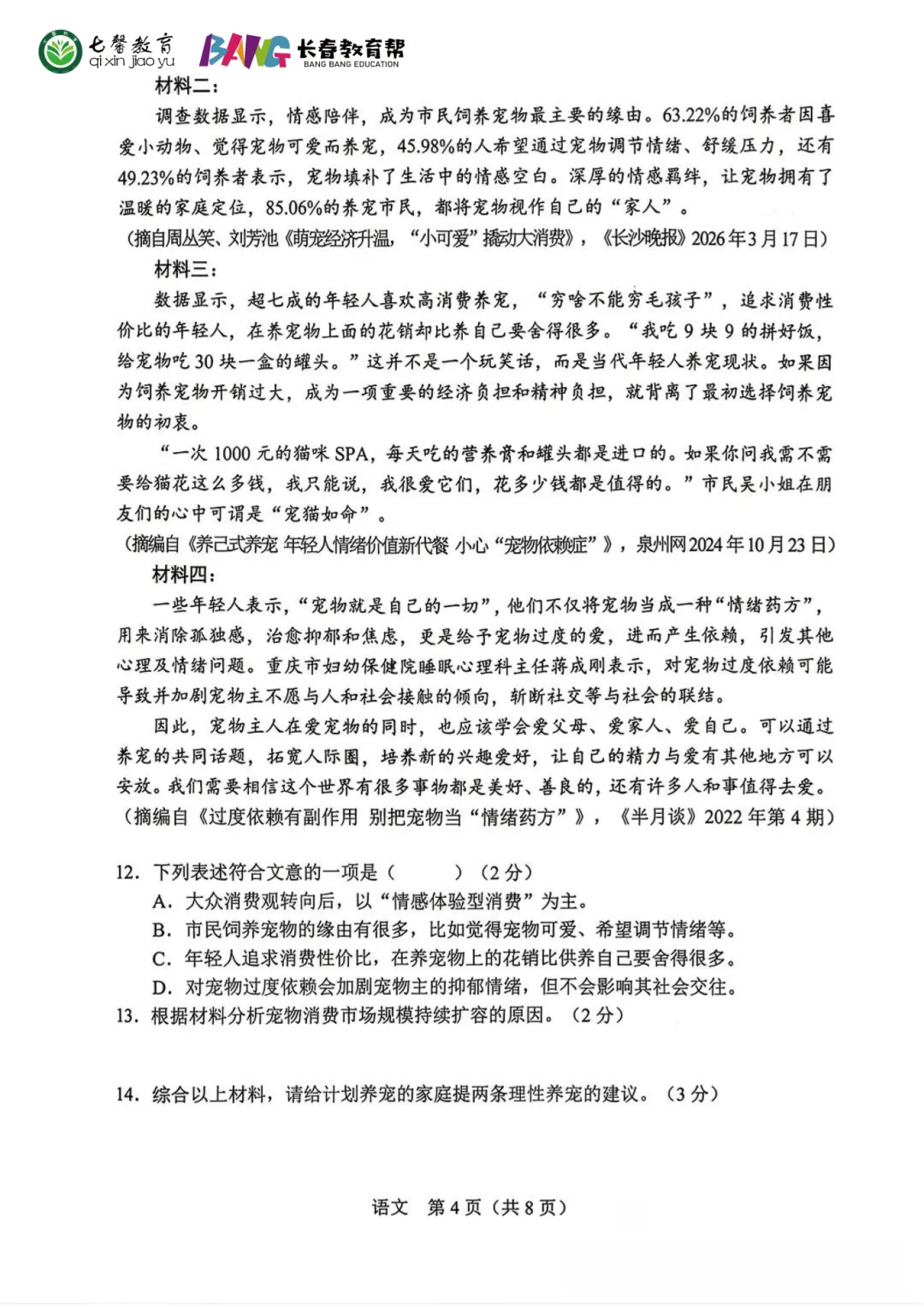
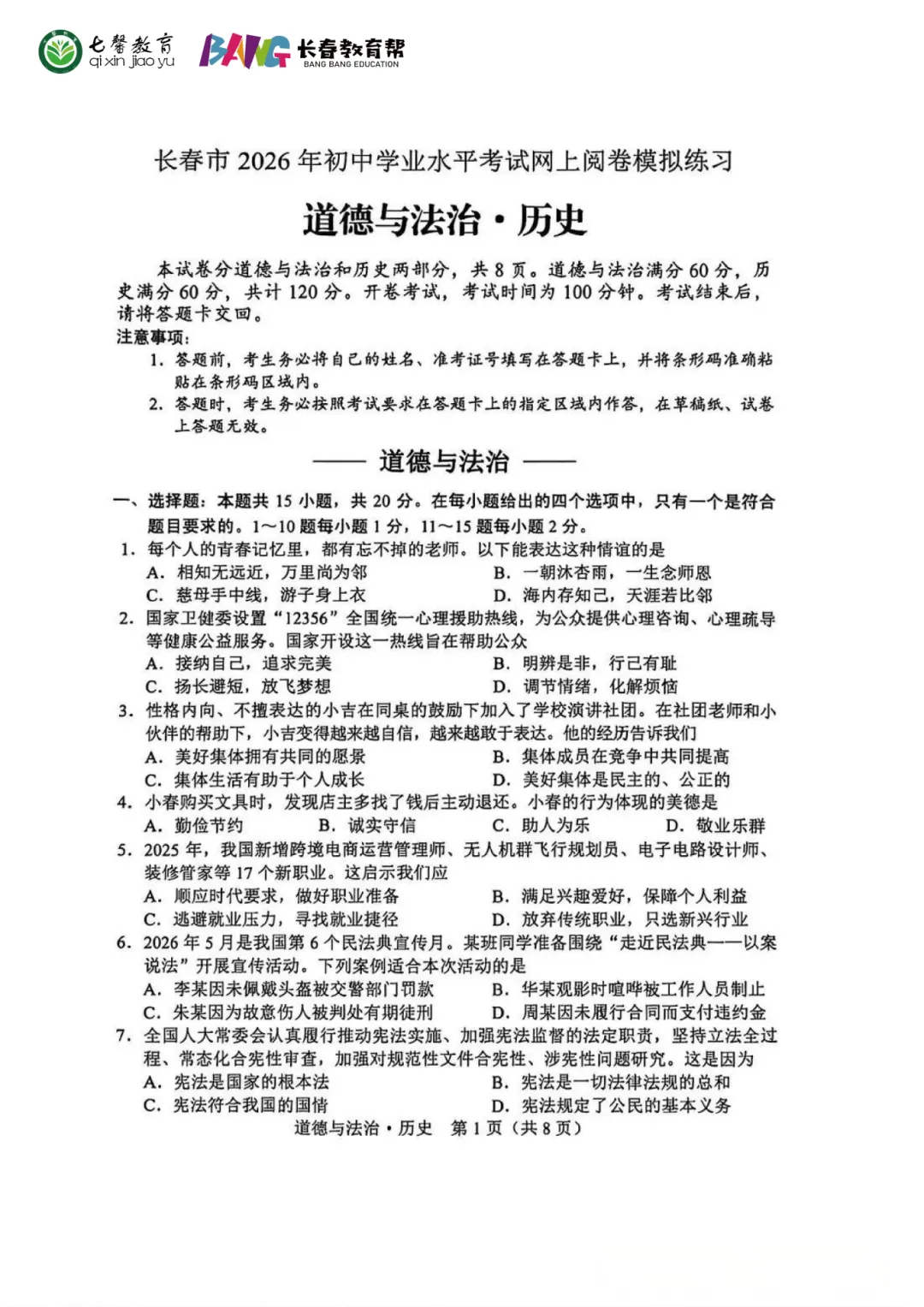
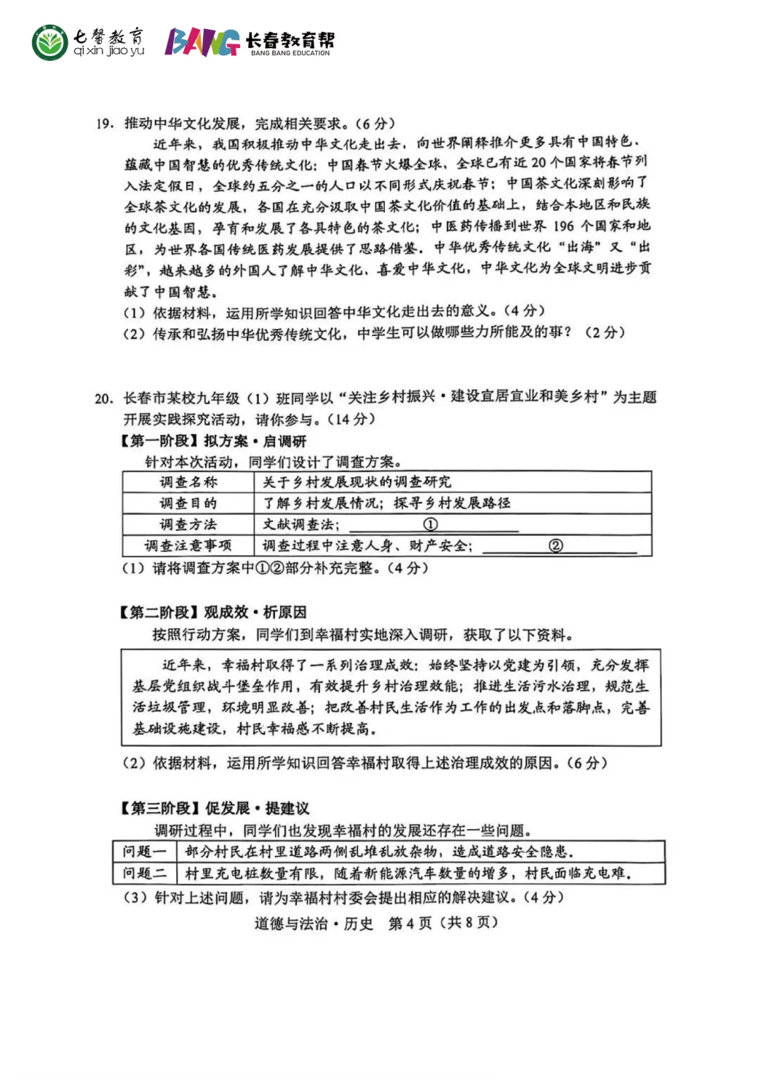
就在刚刚,备受关注的2026年长春初三二模考试已结束!
据小道消息,二模成绩预计要等到5月6日才能查询,但“趁热打铁”对答案、估分数是现在的头等大事!毕竟,这次二模成绩将直接关系到5月末的中考志愿填报,其参考价值不言而喻。
为了方便孩子们复盘,帮帮马不停蹄地整理了本次二模的 【全科试卷+标准答案】,有需要的家长可以扫码领取哦!
扫描下方二维码
即可免费领取 【全科试卷+标准答案】
👇👇👇

(往下滑动即可放大保存)








(往下滑动即可放大保存)






(往下滑动即可放大保存)








(往下滑动即可放大保存)








(往下滑动即可放大保存)








俗话说“一模看排位,二模定方向”。对于长春初三生来说,这次考试不仅是检验一轮复习成果的试金石,更是中考前最后一次全市统一命题、统一排名参考的“大练兵”。
1. 精准定位高中校
5月25日—29日将进行中考志愿填报。二模成绩出来后,结合校排和区排,是报师大附中、吉大附中,还是争取十一高、二中?这次的分数是至关重要的依据。
2. 查漏补缺最后机会
距离中考还有不到两个月,二模暴露的问题是考前冲刺最宝贵的复习方向。现在多发现一个漏洞,中考就多一份把握。
拿到答案估完分,接下来的节奏非常紧张:
5月6日左右:二模成绩公布,部分学校会出内部排名(重点关注)。
5月25日—5月29日:中考志愿填报(最关键的一步!根据二模成绩锁定目标校)。
6月27日——29日:中考。
7月12日左右:公布中考成绩及各批次控制线。
扫描下方二维码
即可免费领取 【全科试卷+标准答案】
👇👇👇


长春高中班型、招生名额、录取分数线汇总




注:家长可点开图片后扫描
