二、文博专业课分题型估分详解
1.名词解释
得分点在于定义的准确性、关键要素的完整性。核对是否写出定义、特征、背景、意义等核心层。通常每题5-10分。名词解释的分数一般依据院校特色而定,估分时需要同时结合字数和踩分点。从字数来看,1分对应40字,假设院校分值为5分,那么一个字数合格的答案需要200—250字。不过,字数并不是所有题目得分的决定性因素,我们主要依据踩分点进行估分,如下图名词解释采分点示例。


比如仰韶文化名词解释参考踩分点:若你的答案涵盖了定义、上述核心要点3-4个,表述准确,可估7-8分,名词解释和别人的答案拉开差距的地方就在于得分层次的丰富性,案例的新颖性。
2.简答题
得分点在于简答题要点的全面性、条理是否清晰、基础论述是否扎实。
有些院校的考题可能会来自参考书中,如果恰好考到参考书中的简答题,可以参照书中给出的答题要点或答题框架进行估分。
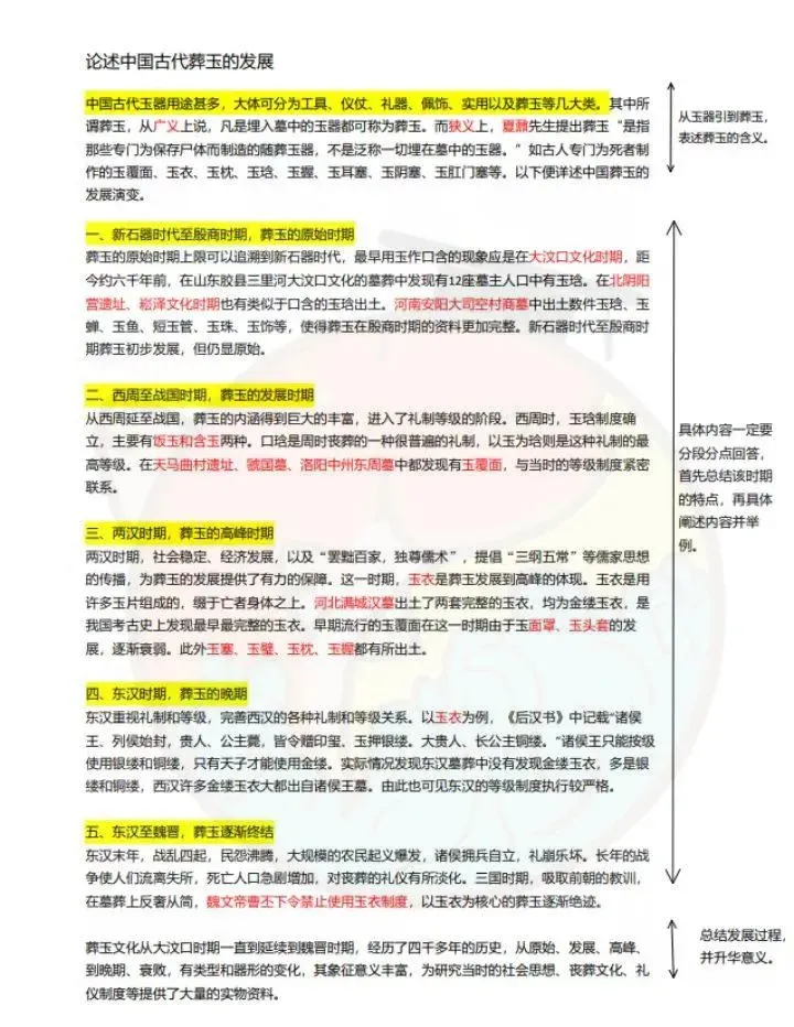
列出参考答案的所有要点,逐一核对覆盖情况。通常每题10-30分。比如以下题目以25分为例,若你的答案条理清晰,完整覆盖了4个要点,并做了基本阐述,可估21-22分。

- 概念先行,阅卷时针对得分点采点给分,因此答题时不要遗漏知识点,要求考生回答全面,条理表述清晰总述要点情况。
- 分点作答,把得分关键句前置,有逻辑框架,卷面篇幅均衡,必要题目文末有简单概括总结。
- 若题目要求结合实际,能按照题目要求结合相关案例进行简要分析。
3.论述题
得分点在于论述题观点的深度与创新性、论证的逻辑性与广度、案例的运用能力。
重点评估逻辑框架、论点论据、结合的热点或案例,而不只是罗列要点。通常每题35-50分。一道40分的题,框架完整、论证深入、有个人见解,可估32-36分。估分步骤:
回忆答案:尽可能详细地回忆并写下你在考场的答案。
寻找参考:大家可以尝试在知网中检索考题中的关键词,对照核心期刊论文框架或目标院校老师的论文框架进行估分。如果没有直接贴合的论文,则要在众多资料中,将不同要点进行汇总,按照逻辑总结观点。
逐点核对:根据上表要点,评估每个踩分点的达成情况。
综合定分:考虑卷面、字迹、逻辑连贯性等因素,在严格与宽松估分间确定一个合理分数。
当然,论文的体量比论述题大得多,我们参考期刊论文的主要目的,一是判断自己的答案是否跑题,二是判断自己的答案是否具有逻辑性和创新性。


论述题高分答案特征(不仅看要点):
1.框架清晰:分点论述。
2.论点明确:有核心观点。
3.论据扎实:能结合具体实例。
4.结合热点:提及相关当前趋势。
三、估分后的行动建议
完成估分后,你可以根据分数区间,参考以下思路规划后续步骤:
1.估分较高(明显高于近三年复试线):制定复试备考时间表,覆盖专业课核心书目,关注报考院校老师的研究方向及近期学科热点,并开始准备中英文自我介绍及模拟面试等。
2.估分在复试线边缘或不确定:复试与调剂两手准备。一方面按上述准备复试,另一方面开始系统收集往年调剂信息,关注“中国研究生招生信息网”及各大高校文博专业官网。
3.估分可能低于国家线,冷静分析,规划未来。可以短暂休息后,认真复盘本次考试,客观分析薄弱环节。之后,再决是否定二战、考公还是求职。
估分最大的意义不在于那个具体的数字,而在于通过这个过程,你能清晰地复盘自己的答题情况,为下一步计划找或者行动到方向。
以上内容来自“文博研学社”(微信号:wenboyanxueshe)排版:颜淡