26考研初试结束,战场已悄然转移。当大多数人还在休整时,一些院校的复试“发令枪”早已提前打响。更值得警惕的是,今年的复试规则正在发生标志性变化——笔试权重下降,甚至直接取消,面试与实践能力的较量成为绝对核心。

面对首批复试信息与不断变化的规则,如何确保自己的准备方向精准?高顿考研复试课程提供定制化备考方案与实战训练,让你不再迷茫。高顿复试协议班,协议护航,不过退费!

👆扫码咨询课程👆
我们第一时间梳理了已发布的官方信息,为你揭示这些关键动向,信息均来源于各院校研究生招生信息网/学院官网。
01
复试抢跑,这些院校已划重点
复试准备,信息先行。以下院校已率先公布26考研复试参考内容,为你的备考提供了明确坐标:
江苏大学:早在去年9月便公布了复试参考书目清单,方向明确,报考同学可安心按书单准备。

中国矿业大学(北京):其机械与电气工程学院在去年7月就发布了复试参考书目,早于初试大纲,稳定性高。

杭州电子科技大学:在招生目录中同步公布了复试科目与参考书。需注意,部分专业未指定具体书目,建议主动咨询往届经验。

哈尔滨工业大学:电子与信息工程学院在12月底发布了清晰的《复试指导》,包含内容、书目与大纲重点,操作性极强。

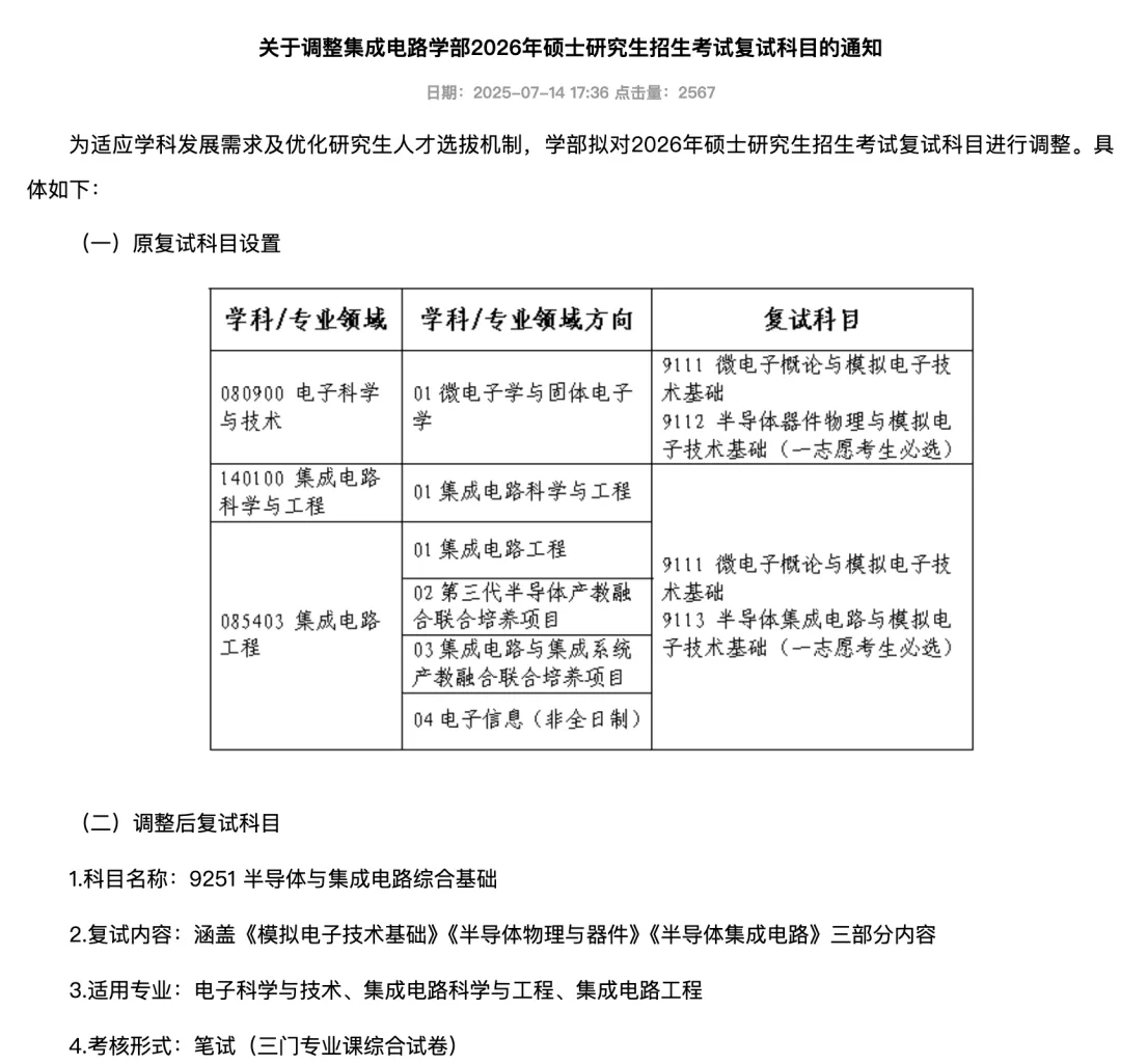
西安电子科技大学:集成电路学部去年7月即通知了复试科目调整,明确了考试形式,备考方向需及时跟进。

上海财经大学:招生简章中附有详细的复试参考书目。但需警惕,如中国语言文学专业书目多达十余本,必须即刻启动,否则后期压力巨大。

💡核心提示:信息挖掘能力是复试的第一关。务必前往目标院校的研究生院官网及具体学院官网,在“招生工作”或“通知公告”栏目中进行地毯式搜索,以“复试”、“参考书目”为关键词查找近两年的信息。
02
复试改革:笔试退场
一个明显的趋势是,复试环节正在从“纸上谈兵”转向对综合素养、实践技能与临场应变能力的深度考察。
东北大学:政策具有延续性,其机械工程、资源与土木等学院的多数学硕专业,在26考研中继续取消专业课笔试,完全依靠综合面试考核专业能力。
南昌大学:临床医学、口腔医学等专业学位,取消笔试,改为临床综合技能考核;体育专业则改为运动技能测试,突出应用导向。
兰州大学:多个学院在招生目录中明确,不再设置复试笔试科目,全面转向以面试和实践评估为主的选拔模式。
💡趋势解读:笔试的取消或弱化,意味着导师对你的考察将更立体、更灵活。死记硬背的公式化答案将彻底失效,取而代之的是你对学科前沿的理解、解决实际问题的思维逻辑,以及清晰的个人科研规划与表达能力。
03
应对新趋势的备考策略
面对复试变革,被动等待即是出局。现阶段,你无需立即进入高强度复习,但必须完成以下三项行动:
了解复试规则
立即查找目标院校去年的复试实施细则,摸清五大关键:复试流程、差额比例(至关重要)、成绩构成权重(笔试、面试、英语占比)、考察具体形式(是否有实操、机试)、总成绩计算方法。这是你制定个性化备考策略的根基。
搭建“核心资料库”
参考书:按官方书单或往年惯例,立即购置或借阅。如遇上海财经大学这类“书目众多”的情况,现在就必须开始泛读与框架梳理。
真题与大纲:全力搜集往年复试真题(咨询学长学姐、利用论坛平台),并查找有无公布的复试大纲。这将帮你精准把握命题重点与风格。
转变“备考重心思维”
必须认识到:面试准备≠考前背诵。从此刻起,你需要:
系统梳理个人档案:将本科科研、竞赛、实践经历,整理成有逻辑、有亮点的叙事素材。
深度复盘专业知识:不再是点的记忆,而是构建学科知识网络,并能阐述自己的理解与见解。
针对性强化输出能力:练习用简洁专业的语言阐述复杂问题,并准备可能的中英文提问。
初试是资格赛,复试才是决胜局。当规则改变时,最早适应的人将获得最大红利。现在,请将你的备考策略,从“答题”模式切换至“展示”与“交流”模式。把握先机,始于当下。
26考研复试·抢占先机计划
❌ 信息模糊,方向不清?
❌ 材料普通,亮点不足?
❌ 恐惧面试,缺乏演练?
我们的解决方案
✅理清思路,常识扫盲,指明方向
✅量身定制,深度挖掘,精准提升
✅协议护航,不过退费,承诺保障
立即扫码,获取定制方案



