公众号后台回复:
院校全称 了解该院校能动考研最新详细分析,比如回复“浙江大学”
“择校全书”免费领取2027考研择校全书
“择校” 获得往期择校精选文章汇总
“课程” 了解师兄团队最全课程体系
“群” 获得百余所能动院校26/27考研QQ群
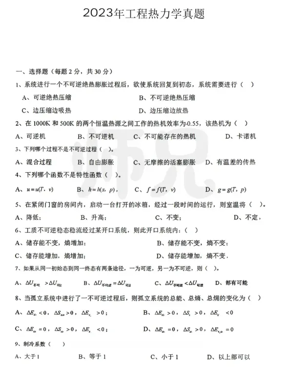
本次分享的是26能动考研各院校专业课难度分析和部分院校26专业课答案速对。学员反馈汇总:上海交通大学直呼“计算量惊人”华中科技大学题型“深度拉满”西安交通大学“前沿结合题”频现天津大学“工程应用题”比例大增哈尔滨工业大学难度“稳中有升”...
2026年工程热力学考研的总体格局正发生微妙变化。各高校的考试大纲透露出一致的信号:这门课程不再满足于对基础概念的简单记忆,而是更加注重知识综合运用和工程问题解决能力。
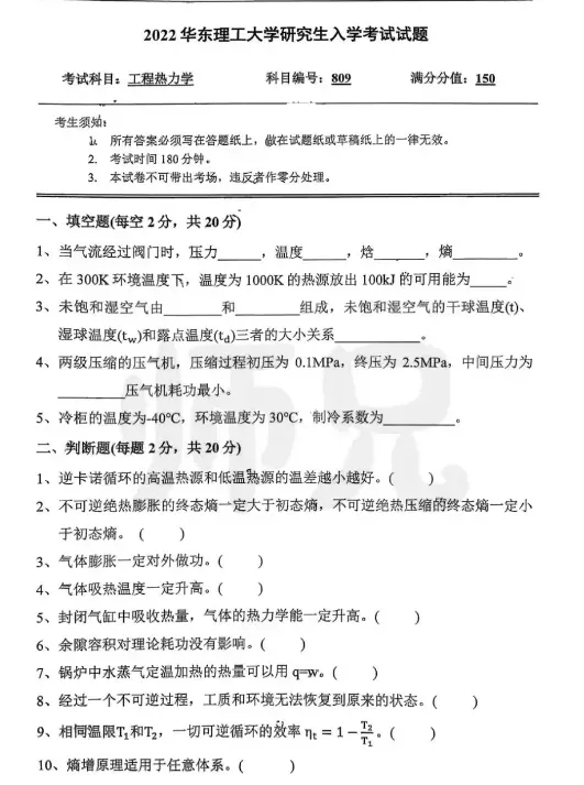
清华大学动力工程及工程热物理专业的809工程热力学考试,总分150分中,简答题占40分,大题高达60分。这种题型分布清晰地表明了高校对考生分析能力和深度思考的重视程度。
集美大学和西安石油大学的考试大纲更加具体。集美大学试卷中,简答题约占80分,综合计算分析题约70分;西安石油大学则将试卷分为基础知识部分70分和分析计算等综合部分80分。
从多所高校的考试大纲可以看出,工程热力学的考试内容具有明显的共性。尽管各校侧重点有所不同,但核心章节基本一致。
基本概念部分约占10-15分,主要考查热力系统分类、状态参数特征、热量和功量的区分。这部分的备考应注重概念的本质理解,而非简单记忆。
热力学第一定律是考试的核心内容之一,分值通常达到20-30分。重点包括焓、推动功、流动功、技术功等概念,以及闭口系统和开口系统能量方程的应用。备考时应多练习结合工程实际场景的计算题,如喷管、涡轮机等设备中的能量转换分析。
气体与蒸汽的热力性质部分,理想气体状态方程及其应用是基础,而水蒸气的热力性质则是难点。需要熟练掌握水和水蒸气热力性质图表的查阅方法,特别是焓熵图的应用。
热力过程与循环分析是分值最高的部分之一。理想气体的基本热力过程和多变过程需要重点掌握,同时要熟悉活塞式内燃机理想循环、燃气轮机装置理想循环以及朗肯循环的基本原理和计算方法。
这部分常以综合计算题形式出现,要求考生能够分析影响循环热效率的主要因素。
热力学第二定律是理论性最强的部分,重点包括卡诺循环和卡诺定理、熵和熵方程、孤立系统熵增原理等。备考时需注重理论与实际应用的结合,能够用热力学第二定律分析实际工程问题。
专题部分如气体与蒸汽的流动、压气机的压气过程、制冷循环等,通常以应用题的形式出现。这些内容与实际工程结合紧密,备考时应注意理解物理过程,掌握基本计算方法
第一类是综合性计算题,如结合涡轮机和换热器的能量分析题。这类题目通常涉及多个热力过程的串联,要求考生能够正确划分系统,建立能量平衡方程,并考虑各种实际因素如摩擦损失、散热损失等。
第二类是蒸汽循环优化分析题,如朗肯循环改进方案评价。这类题目不仅要求考生掌握基本循环的计算方法,还需要能够分析各种改进措施(如再热、回热)对循环效率的影响,并进行定量评估。
第三类是实际工程问题应用题,如制冷系统性能分析。这类题目通常提供实际工程场景和数据,要求考生运用热力学原理进行分析计算,并提出改进建议。
以上所有考研资料需要滴滴~
关注微信公众号:师兄能动考研
如果觉得文章还不错,欢迎点赞转发评论!
如果有想了解更多关于能动考研题材相关内容,欢迎私信我们!
留个点赞和在看再走呀~
服务你们是我更新的唯一动力!
请一定要做完,再看解析哦~
其他《历年真题》,滴滴师兄
编辑:羊羊师姐
审校:荔枝师兄
扫码免费使用【师兄能动考研】微信刷题小程序~有其他考研问题,或者需要26能动考研择校手册,或者《传热学》、《工程热力学》、《工程流体力学》等等复习电子版纸质版资料~直系师兄师姐们一对一辅导,精品班课,全都有!咱就是服务学生做福利!!!