


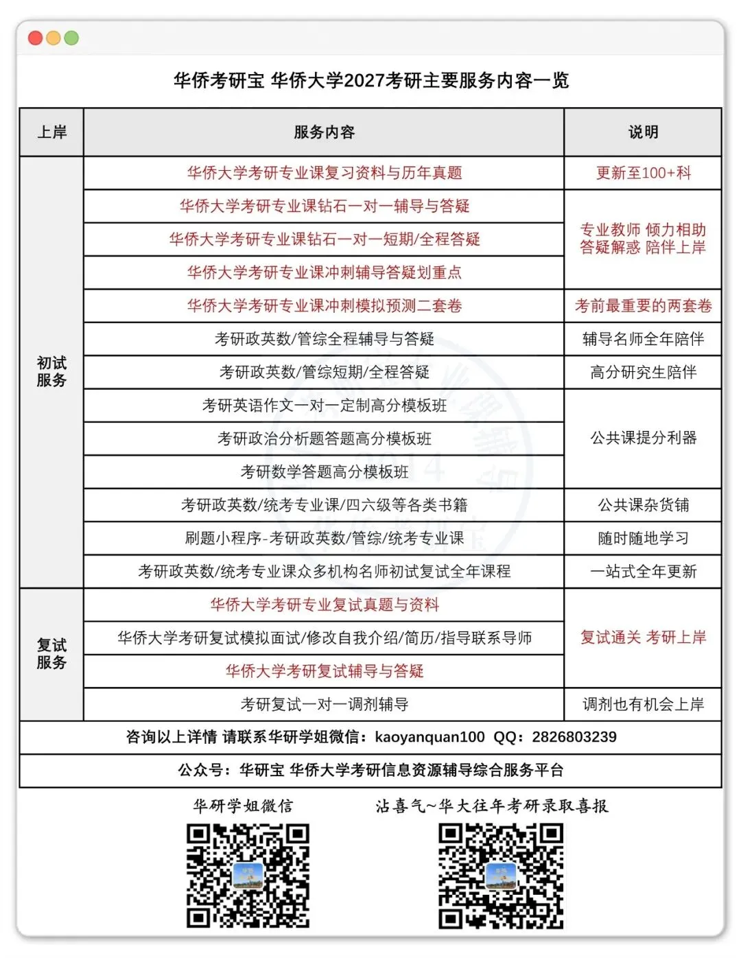
华侨考研宝是唯一持续多年仅专注华侨大学各专业考研初试复试真题资料、辅导答疑、信息资源综合服务的华大研究生专业团队。团队成立于2014年,由华侨大学各专业高分硕士研究生组建,已连续十余年专研专注华侨大学考研综合服务,帮助众多同学上岸。团队拥有200余名华大各专业优秀硕士研究生,倾力帮助更多同学成功圆梦华大!华研宝历年考研众多同学录取喜报请见#公众号:华研宝。

考研自命题专业课的复习有别于公共课。公共课考试内容全国统一,可供参考的经验与学习资源较多。但自命题专业课的考试内容因报考院校不同,复习内容不同,且分值高任务重,意味着同学们需要不断摸索优化才能提高。对于第一次考研的同学来说,可供参考的经验很少,需要花很多时间甚至走弯路去研究如何入门进阶。






















同学们可点击标题沾喜气~↓↓
目前26考研复试暂未开始,后续分享26喜报~



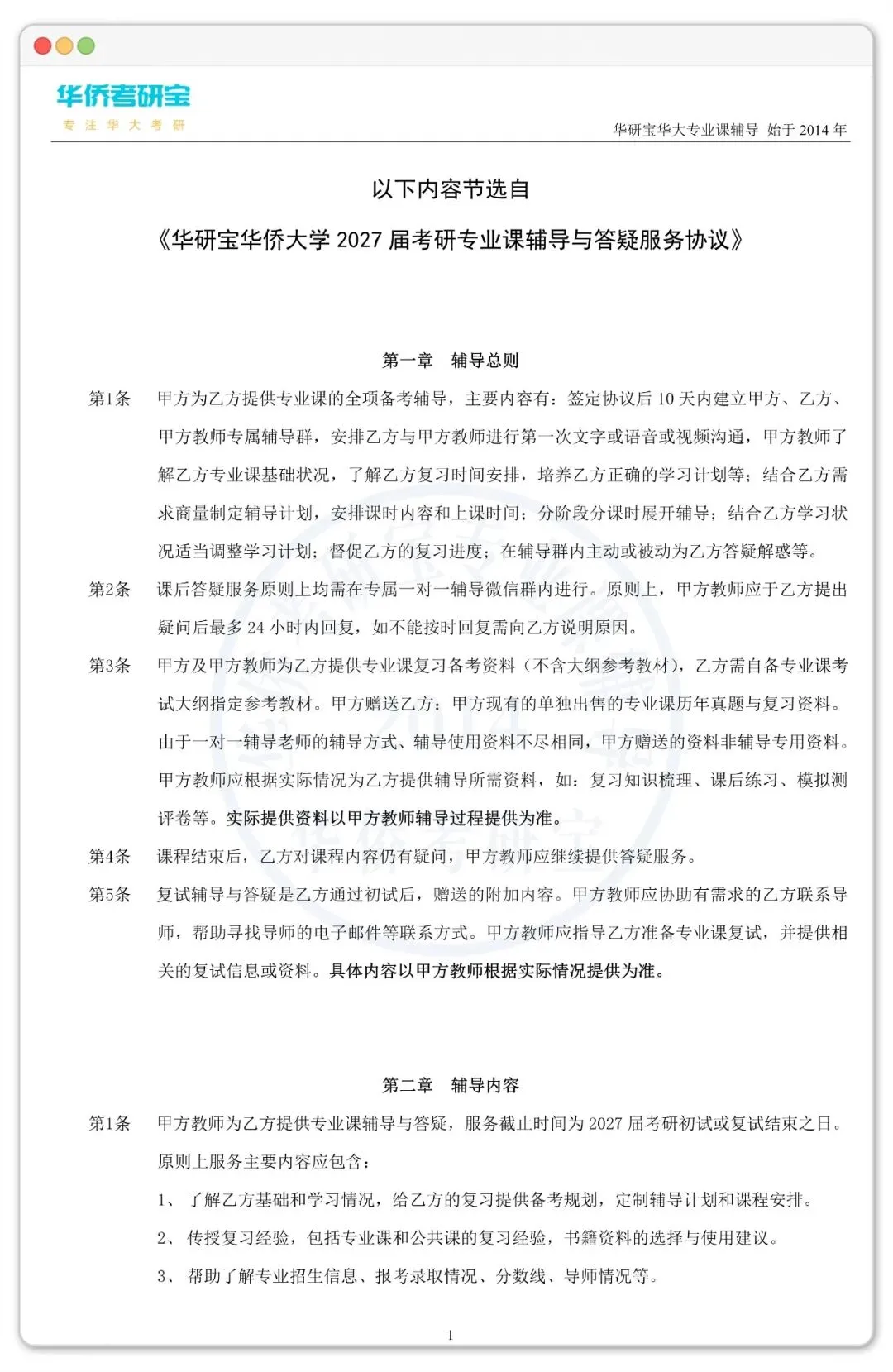
获取辅导协议PDF 请联系华研学姐






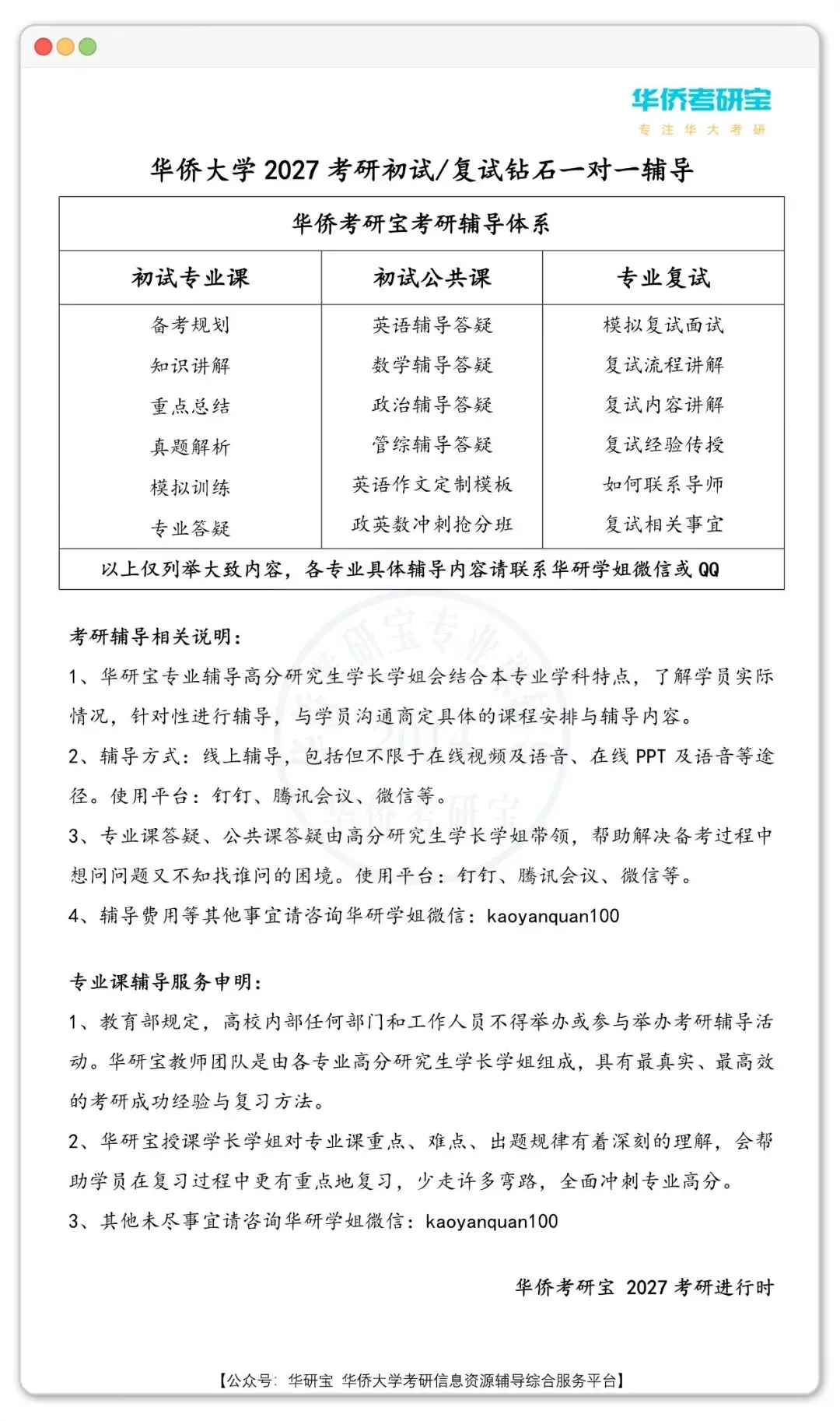
咨询华大专业课一对一辅导答疑

添加请备注:年份+专业 如:27机械
华大考研咨询/辅导答疑/真题资料/考研社群




