
26年贸大考研交流Q群:730516747
27贸大考研交流Q群:385074342
复试备考抓紧提上日程啦!对外经济贸易大学考研人所报考专业复试都考些啥?重点有哪些?惠园教育复试红宝书整理精华知识点、复试具体流程、答题模版技巧、复试真题及答案等重要信息!帮助大家高效备考!
目前复试红宝书的专业有:法硕、公管、朝鲜语、MPAcc会计专硕、日语、税务专硕、国际商务、保险专硕
小贸把这些专业都汇总在一起,方便大家更好的查看,想快速掌握复试考察方向的同学可以看过来~
Part.1
法硕
纸质版资料清单
惠园教育法硕复试红宝书分上下两册。
上册主要包含:经济法、公司法部分内容、刑事诉讼法、民事诉讼法以及审判监督程序等,还包括2018、2019年复试笔试试题及参考答案,2020-2025年复试笔译回忆试题,其中21、22年受疫情影响未进行复试笔试考察(24年的复试笔试题目虽未详细列出,但资料中均有补充)。
下册内容包括:国际经济法、法理学、宪法、国际公法、民法典新增、民法、刑法、法律英语、公司法修订、民事诉讼法修订,以及贸大复试知识点重点整理和热点等。
✅点击了解:复试红宝书资料详情





Part.2
朝鲜语口译
纸质版资料清单
惠园教育朝鲜语口译翻硕复试红宝书分上下两册。
上册主要包含往年的复试经验贴,仅供参考。
下册内容包括自我介绍示例,和自我介绍问答,需要自行根据示例进行修改,防止千篇一律;即兴小作文部分;阅读文本部分,包括概括、词义猜测、开放式问答题等;视译练习部分:政治,散文,外交,科技,经济,新闻。
✅点击了解:复试红宝书资料详情



Part.3
会计MPACC
纸质版资料清单
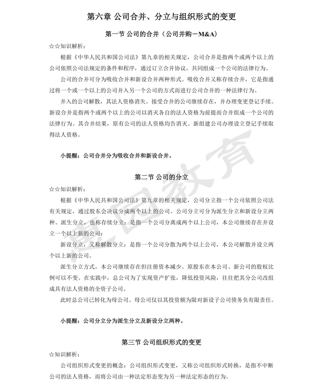
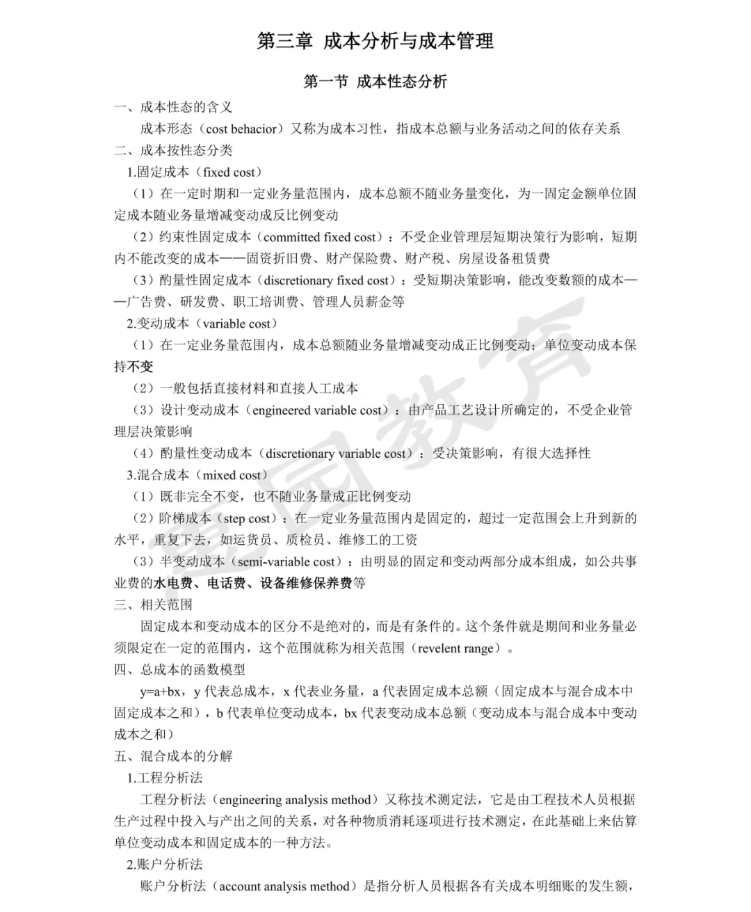
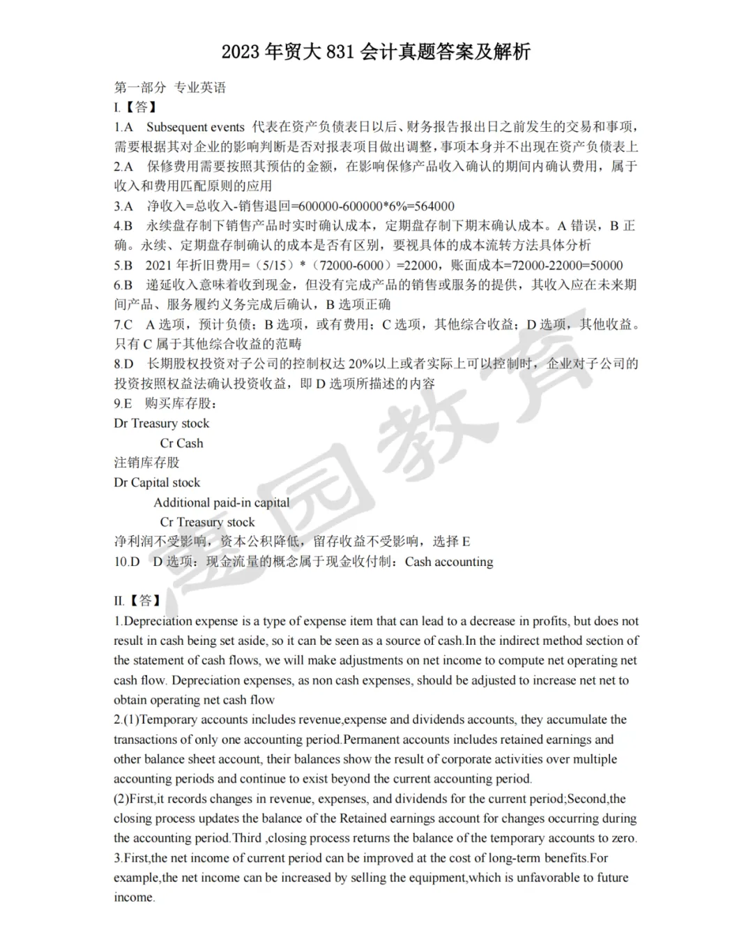
一、财务会计部分知识点二、财务管理部分知识点三、成本与管理会计部分知识点四、审计部分知识点五、面试题目整理汇总六、往年会计学复试回忆真题及相关知识点七、15-23年初试831真题及答案汇总八、历年复试回忆题目✅点击了解:复试红宝书资料详情









Part.4
公管
资料详细内容介绍
✅前三板块直击复试核心考察范围,系统覆盖公共管理学、公共政策学、管理学及经济学四大核心领域。我们结合历年考情梳理高频考点,关联最新学科热点,以专题化逻辑重组零散知识,既帮你省去盲目整理的时间,更能助力你构建完整的知识框架,实现对考点的精准把控与深度理解。
✅第四板块聚焦复试答题核心理论工具,提炼出高频应用的理论概念与核心观点。扎实掌握这些基础内容,能为你的答题提供坚实的理论支撑,帮助你快速确立正确的解题思路,让作答逻辑更严谨、表述更专业。
✅第五板块为本次升级的特色内容——英文复试专项指导,严格参照贸大复试真题回忆版本编写。通过这部分内容的系统练习,你可提前熟悉英文考题的题型设置与考察重点,培养答题手感,考场上从容应对,不再因陌生感而失分。
✅点击了解:复试红宝书资料详情




Part.5
税务专硕
纸质版资料清单主要分为三大板块,助力备考少走弯路、高效提分!
复试备考指南:学姐结合亲身经历,毫无保留分享复习小窍门,包括科学复习计划制定、必刷“黄金考点”梳理,同时明确备考方向,让复习不再迷茫,方向感十足。
核心知识与热点汇编:这是全书精华所在!学姐精心梳理复试专业课基础知识与重点内容,涵盖税收学原理、国际税收、财政学等核心学科,不仅归纳核心考点,还附上答题“独门秘籍”,助力解题思路清晰化。此外,紧跟时代步伐,融入最新税收热点,让回答既专业又贴合实际。
历年复试真题及解析:学姐搜集整理历年复试真题并附上详细参考答案,如同“考试指南”,帮助考生明确复试考查内容与方向,可提前模拟练习,做到心中有数、从容应考。
✅点击了解:复试红宝书资料详情


Part.6
保险专硕
纸质版资料清单
本次考研复试红宝书共分为七个部分:
第一部分为学长学姐经验贴,为大家简单介绍复试备考资料,以及经验教训,给大家的一些复习建议。
第二部分为复试简介,这部分为同学们整理了历年复试分数线、报录比以及近5年拟录取名单,让大家整体上把握录取走向。
第三部分为25年复试录取方案及录取流程,重要时间节点、复试工作流程、复试准备,让同学们从整体上把握435保险复试流程。
第四部分为复试英语,主要介绍英语面试流程,回忆真题以及总结的常见英语问答,给大家一份参考,从而总结出自己的答题模板。
第五部分是复试专业课,简单介绍专业课备考资料以及复试高频考点,回忆真题等,让大家可以抓住重点,节省时间。
第六部分是热点话题,金融热点及保险热点,虽然这部分内容放在最后,但是也需要了解,充分备考,才能面试对答如流。
最后一部分是学长学姐寄语,希望大家能够得偿所愿,静待花开!
电子版资料清单
高鸿业第八版西方经济学(微观部分)
高鸿业第八版西方经济学(宏观部分)
高鸿业《西方经济学(微观部分)》(第7版)笔记和课后习题(含考研真题)详解
高鸿业《西方经济学(宏观部分)》(第7版)笔记和课后习题(含考研真题)详解
魏华林《保险学》第四版
蒋先玲《货币金融学》第三版黄达《金融学》第五版
✅点击了解:复试红宝书资料详情



Part.7
国际商务
首先,学姐根据自身复试经历做出经验分享,在复习方法、复习重点、面试流程以及准备方向等部分进行总结。
其次,整理出复试专业课中各部分的重点考察内容,集体可分为以下几个部分:
1.国际商务环境与风险结合2.国际商务战略与组织3.国际商务活动4.国际投资5.贸易实务部分6.宏微观经济7.国际收支8.王书专业词汇英文版9.英语文章模拟题练习
✅点击了解:复试红宝书资料详情







Part.8
日语口译
纸质版资料清单
本次考研复试红宝书共分为七个部分:
第一部分为复试简介,在此特为大家整理了历年分数线、重要时间节点、复试工作流程、复试准备以及参考例题,让同学们从整体上把握日语口译复试流程。
第二部分为战后日本经济史概要,众所周知,贸大无论是在初试还是在复试过程中都侧重经济领域考察,而战后日本经济史尤其是考察重点,此部分特为大家梳理了战后日本经济史,使大家整体把握日本经济史。
第三部分为日本经济史相关名词解释,在复试过程中,往年都会涉及相关经济名词解释或者某个重大经济事件的发生时间,如解释一二三产业的定义、说出第一次婴儿潮发生的时间,因此在此部分中,特为大家梳理了战后日本各个阶段重要经济名词解释。如果复试的文章中出现相关的部分,老师随机提问的概率极大。
第四部分为常用词汇对译,请大家一定注意,初试结束并不意味着可以忘记初试复习内容,在复试考察过程中,无论是视译还是个人问答环节都会涉及词汇的考察,所以这一部分我们结合初试复习内容为大家整理了常用词汇对译表。不仅要熟记具体意思,也要做到会读、读对!尤其是常见词语,一定要确认自己的读法是否正确,涉及整体日语能力的印象分,一定要注意!
第五部分为中文段落翻译,在复试中汉译日考察相对来说少于日译汉,有些同学会忽视此部分复习,但每年很多同学都会卡在该环节,因此复习过程中一定要均衡发力。内容方面对倾向于政经类。
第六部分为随机问答参考题目,此部分在考察过程中会结合各位同学的个人实际情况提问,所以大家在前期准备过程中一定要面面俱到,充分准备个人问答。尤其是已经参加工作或者在自我介绍中有一些独特的经历,一定要提前准备,切记不要模板化回答!
第七部分为视译文章参考,此部分为大家准备了与复试相同类型的文章与参考译文,大家复习时也可参考359长文阅读并且一定要做到出声音练习,才能在考场上做到不过度紧张。建议每天进行影子跟读训练。
✅点击了解:复试红宝书资料详情




以上就是贸大各专业复试备考红宝书资料详细内容,有需要的同学可以抓紧入手哦~
如果还有想要学长学姐一对一复试辅导的同学可以下方联系学姐咨询~
复试辅导班根据大家的具体情况定制了3种不同的班型:精英班、拔高班和协议班,复试课程均由直系高分学长学姐一对一授课,根据不同专业提供包含听力、口语、笔试、面试、习题精讲等教学指导,助你考研上岸一臂之力!

了解更多-
点击查看→考研资料及真题
点击查看→各专业考情分析
点击查看→各专业初试备考经验
点击查看→各专业课程体系介绍