当前位置:首页>考研真题>【真题参考答案】山东师范大学2026设计美术考研真题答案解析!

【真题参考答案】山东师范大学2026设计美术考研真题答案解析!

  • 2026-05-20 10:00:34
【真题参考答案】山东师范大学2026设计美术考研真题答案解析!

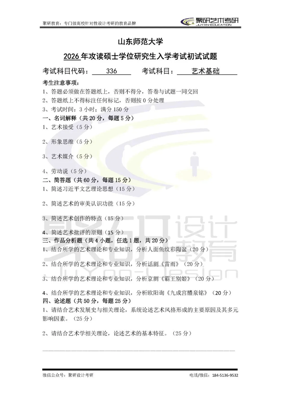
一、名词解释(共20分,每题5分)

1、艺术接受(5分)

参考答案:

艺术接受是指在艺术传播的基础上,以艺术作品为对象、以艺术接受者为主体而展开的积极能动的审美实践活动。艺术接受本质是一种在理解艺术作品基础上的再创造性活动。

艺术接受则从属于艺术消费。但艺术接受与艺术消费并不等同,艺术接受被严格限定于精神活动范围,艺术消费则具有物质消费与精神消费的两重性。艺术消费不一定包含对艺术作品的欣赏活动,艺术接受则必然是一种对艺术作品的欣赏和阅读活动。艺术接受包括艺术鉴赏、艺术批评、艺术研究等活动环节,但必然以艺术鉴赏为起点。

艺术活动是由艺术创作、艺术传播、艺术接受三大基本环节构成的,艺术接受乃是终极环节。在其现实性上,艺术接受将艺术活动引向完成;在其潜在意义上,艺术接受为艺术活动提供了观念与动机的起点。艺术接受贯穿于艺术活动的所有环节,在整个艺术活动系统中占有举足轻重的地位。

2、形象思维(5分)

参考答案:

所谓形象思维,一般认为,形象思维是在对形象信息传递的客观形象体系进行感受、存储的基础上,结合主观的认识和情感进行识别,并用一定的形式、手段或工具创造和描述形象的一种基本的思维形式。这也就是说,思维的各个环节——信息接受、信息存储、信息加工、信息输出等,全都离不开具体的形象。

具象性、情感性与主观性,是形象思维的显著特征。艺术创作中运用的思维方式,主要是形象思维。形象思维,贯穿于艺术创作的全过程,也即感知、构思和物化三个阶段。

与形象思维关系最为密切的心理机制是想象。黑格尔说过: 最杰出的艺术本领就是想象。艺术家的想象力,是一种超越常规、建立联系的能力;也是一种补遗弥缺、移花接木的能力;还是一种恣意生发、无中生有的能力。此外,感知、移情、投射、格式塔等心理机制,与形象思维也有联系。

3、艺术媒介(5分)

参考答案:

艺术媒介,是指在艺术活动的总体过程中,艺术家将内在艺术构思外化为艺术作品并对其进行展示、传播的具有独特性的承载物质、材料以及符号体系。

如果从艺术学的角度进行划分,艺术作品的媒介又可分为物质材料媒介与艺术语言媒介。物质材料媒介指的是一些看得见、可触摸的具体物质性材料,并又分为艺术感兴的物质材料媒介、艺术制作的物质材料媒介、艺术传播的物质材料媒介。艺术语言媒介是指在艺术作品中起到类似语言表情达意作用的一种艺术媒介。艺术语言,在未进入艺术作品之前,只起到单纯的艺术媒介作用,并不具备任何艺术的特征。

艺术媒介在区分艺术作品的类型、建构艺术作品的形式与生成艺术作品的内容方面都起到了十分重要的作用。

4、劳动说(5分)

参考答案:

劳动说重点突出了在艺术起源过程中劳动创造所起到的推动作用。

恩格斯指出劳动创造了人本身。在劳动中人开始逐渐进行越来越复杂的活动,完成了自然身心的“人化”过程,形成了人类的文化心理结构,包括人的审美心理结构。普列汉诺夫在《没有地址的信》一书中,明确阐述了艺术起源于劳动的理论。他认为,原始艺术是适应劳动的需要并在劳动实践过程中产生的,与原始人的劳动生活和生产斗争有着密切的联系。鲁迅认为,劳动在艺术起源过程中发挥了重要作用。

虽然劳动是艺术起源的内在动力,但是艺术的产生却不能简单地仅仅归因于劳动。因为巫术活动、图腾崇拜和原始歌舞等原始人类活动中也有庆祝和娱乐的成分。除劳动外,其他社会生活的内容,例如政治、战争、情爱和休息等,也都与艺术起源有着必然的联系。因此,我们认为:艺术起源于以劳动为内动力的人类整体文化创造的实践活动。

二、简答题(共60分,每题15分)

1、简述习近平文艺理论思想(15分)

参考答案:

习近平新时代中国特色社会主义文艺思想是马克思主义中国化的最新成果,是对既有党的文艺理论的继承与发展,构成了新时代社会主义文艺工作的理论纲领与行动指南。其核心要义包括:

第一,从新时代中国特色社会主义文化建设的新实践定位文艺工作。发展中国特色社会主义文化,要以马克思主义为指导,坚守中华文化立场,立足当代中国现实,结合当今时代条件,发展面向现代化、面向世界、面向未来的,民族的科学的大众的社会主义文化。

第二,从实现中华民族伟大复兴中国梦的高度理解文艺的时代使命。文艺要回应新时代重大课题,成为时代风气的先觉者、先行者、先倡者,通过有筋骨、有道德、有温度的作品,书写人民的伟大实践,弘扬中国精神,凝聚中国力量。

第三,坚持以人民为中心,创作“思想精深、艺术精湛、制作精良”相统一的优秀作品。文艺工作者要深入生活、扎根人民,反对粗制滥造和唯经济效益倾向,讲品位、讲格调、讲责任,抵制低俗、庸俗、媚俗,努力筑就新时代文艺高峰。

第四,坚定文化自信,传承和弘扬中华美学精神。文化自信是“第四个自信”,文艺要体现中国人独特的思想、情感与审美,展现中华审美风范,自觉抵制“去思想化、去价值化、去历史化、去中国化、去主流化”等错误倾向。

第五,坚持百花齐放、百家争鸣与创造性转化、创新性发展。在坚守主流方向的同时,发扬学术民主、艺术民主,对中华优秀传统文化进行加工转化、丰富再造,注入新时代精神,使之适应现实需要。

第六,强调艺术理论及文艺评论的重要意义。高度重视文艺评论工作。要发挥文艺评论褒优贬劣、激浊扬清的作用,有效引导创作、推出精品、提高审美、引领风尚,坚持正确的精神导向与理性准则。

这一文艺思想体系既是中国特色社会主义文艺理论的重要组成部分,也标志着其进入了新境界。

2、简述艺术的审美认识功能(15分)

参考答案:

审美认识功能主要是指人们通过艺术活动可以独特而又深刻地认知人、社会、自然与历史等。通过艺术作品的鉴赏,可以获得身心的审美愉悦,并能够从中体会到对于自然、社会和历史人文的更加深刻的意味。艺术的审美认识功能可以不受时空的局限,为不同时代的人们所接受、喜爱。

审美认识功能的三方面:

(1)艺术对于社会、历史、人生具有审美认识功能。由于艺术活动具有反映与创造统一,再现与表现统一、主体和客体统一等特点,往往能够更加深刻地揭示社会、历史、人生的真谛和内涵,更能反映社会生活的深度和广度。

(2)对于大至天体、小至细胞的自然现象,艺术也同样具有审美认识作用。以电视艺术为例,专门以传播科学知识为主要内容的国家地理频道,充分调动了电视的先进手段与艺术手法,将上至宇宙天体、下至地理生物的广博内容,以形象生动、趣味隽永的方式深入浅出地介绍给广大电视观众,使人们在欣赏电视精美画面的同时,不知不觉地学到许多科学文化知识。

(3)此外,艺术敞开了一个与现实相关联的想象世界。艺术的审美认识并不意味着只提供现实中既有的方面,它也有可能拉开一种更为广博的认知视野。

审美认识功能的评价:

(1)不足之处艺术的审美认识功能在认识自然现象方面,比不上自然科学;在认识社会、历史方面,艺术也不可能像社会学、历史学那样完备翔实地占有资料。

(2)优越之处①它在人们认识社会、人生时,能够发挥其他社会科学、自然科学所不能代替的作用。②艺术的审美认识功能是以艺术的审美价值为基础,在真实描绘生活细节时,揭示出生活的本质规律,又表现出艺术家对社会、人生的理解和评价,使得艺术具有与自然科学和社会科学不同的特殊审美认识功能。

3、简述艺术创作的特点(15分)

参考答案:

艺术创作是艺术家以一定的世界观为指导,运用一定的创作方法,通过对现实生活观察、体验、研究、分析、选择、加工、提炼生活素材,塑造艺术形象,创作艺术作品的创造性劳动过程。艺术过程一般都要经历动因萌发、构思谋划、物化传达这三个主要阶段。

艺术创作的特点体现在:

1.原创性

所谓“原创”,指世间本无这件精神产品,甚至连这件艺术作品的构成要素(如人物、形象、题旨、故事等)也都是全新的。一般说来,在综合性较强的艺术作品的创作团队中,编剧、作曲、设计的工作更具原创性,因为他们从事的工作,大多是无中生有、从无到有的。

原创性的艺术创作,需要完成两次飞跃:从客观世界到主观世界,从主观世界到艺术世界。艺术作品的原创,两次飞跃都需亲历。

原创性的艺术创作,需要实现两个转变:将生活物象转变为主体心象;将主体心象转变成艺术形象。艺术作品的原创,两个转变都需完成。

2.基础性

相对于后期制作,前期的艺术创作更具基础性。许多艺术作品的原创,完成的均为基础性的创作任务。如圈定创作题材,恰如建筑初期的“划红线”;确定作品题旨,好似建筑上的“打地基”;设定故事走向,类似于为建筑物“定朝向”;建构作品框架,也像建宅工师“架梁栋”。在综合性艺术品的创作过程中,前期创作的成果,一定是后期制作的依据与“蓝图”。

3.纯粹性

原创性、基础性的创作,主体性更强,自由度更高,选择性更多,因此也更具有艺术上的纯粹性。所谓“纯粹性”,指不计时间成本、不图经济回报、不考虑功利得失。贾岛作诗喜苦吟,毕生偏爱炼字琢句,自谓“两句三年得,一吟双泪流”。杜甫自谓 “为人性僻耽佳句,语不惊人死不休”。曹雪芹写《红楼梦》, “披阅十载,增删五次”,十年辛苦不寻常。

4、简述艺术批评的原则(15分)

参考答案:

艺术批评:是艺术接受的最高形态,是艺术鉴赏的深化和学理化,也是艺术生产和艺术创造的重要环节。关于艺术批评的理论是艺术学的重要组成部分。

从事艺术批评有几个重要的原则:

第一个是恩格斯主张的美学的观点和历史的观点即美学标准和历史标准的结合。这一原则要求我们在评价艺术作品艺术性时既要从美学的角度对艺术作品进行艺术的分析,还要以发展的历史的眼光来看艺术作品,要把作品置于历史的范围内来考察,辩证分析其历史继承性和创新性,不能否定历史、无视历史。恩格斯的这个艺术批评原则也与中国古代艺术理论中“知人论世”极为相近。“知人论世”,即通过了解艺术家的生平和创作经历去解读其作品的时代特征和独特含义。从“知人论世”还可以延伸到“知史论事”。就是说,在我们对一部艺术作品进行分析解读批评之前,既需要对作者的身世、所处的国家、民族、社会、文化语境有一定的了解,也需要对艺术史的发展脉络有一个大致的了解。面对艺术史上的经典作品,我们应该心存敬畏。

第二个重要批评原则是“真”“善”“美”统一的标准,也即形式与内容相结合的标准或原则。“真”是对艺术作品真实性的要求;“善”是对艺术作品要符合社会核心价值伦理观的要求;“美”是关于艺术作品美学艺术方面的要求。这三者形成一种互相依存的关系,不能片面割裂。如果说“真”和“善”偏重于内容方面的要求,而“美”则偏重于艺术形式方面的要求。但无论是“真”“善”“美”还是内容与形式的完美结合,整体的和谐统一则是必然的要求。

第三个是毛泽东在《在延安文艺座谈会上的讲话》中提出的“政治标准”“艺术标准”相结合,习近平《在中国文联十大、中国作协九大开幕式讲话》中提出的文艺作品“艺术性”“思想性”“价值取向”相统一,也是重要的关于艺术批评原则或标准的思想,体现了马克思主义文艺观的中国化、时代化的重要成果。

三、作品分析题(共4小题,任选1题,共20分)

1、结合所学的艺术理论和专业知识,分析人面鱼纹彩陶盆(20分)

参考答案:

人面鱼纹彩陶盆是中国新石器时代仰韶文化的重要文物,距今约6000年,1955年出土于陕西西安半坡遗址。它不仅是一件实用的生活器皿,更是一件充满神秘象征意义的艺术品,反映了原始先民的信仰、审美和生活方式。

这件陶盆为红陶质地,口沿宽平,内壁绘有两组对称的人面鱼纹图案。每个人面都呈圆形,眼睛细长,嘴巴两侧各衔一条鱼,头顶还有类似发髻或装饰的三角形。人面与鱼紧密结合,造型简洁却意味深长。此外,盆口沿上还绘有短斜线等几何纹饰,整体构图均衡、富有节奏感。

关于人面鱼纹的含义,学者们有多种解释。最主流的看法认为,这与原始宗教或图腾崇拜有关。鱼在当时是重要的食物来源,繁殖力强,可能被当作丰产、生命的象征。而“人面”或许代表巫师或部落祖先,正在举行某种祭祀仪式,通过“吞鱼”或“与鱼合一”来祈求丰收、繁衍或沟通神灵。也有观点认为,这种图案反映了半坡人对死后世界的想象——人面是亡者的灵魂,鱼则是引导灵魂的使者。甚至有人推测这是早期的“面具”形象,用于舞蹈或祭祀活动。

从艺术角度看,人面鱼纹彩陶盆体现了原始先民高超的绘画能力和抽象思维。他们用简单的黑彩线条,在弧形的盆壁上创造出既写实又神秘的形象,说明当时已有成熟的审美意识和符号表达系统。这种将自然物与人结合的手法,也显示出早期人类“万物有灵”的世界观。

此外,这件陶盆最初可能是儿童瓮棺的盖子。考古发现,半坡遗址中不少小孩葬在陶瓮里,而人面鱼纹盆就扣在瓮口上。这进一步支持了它具有宗教或丧葬功能的观点,寄托了先民对生命轮回、灵魂安息的期盼。

总的来说,人面鱼纹彩陶盆虽看似朴素,却承载着丰富的文化信息。它不仅是仰韶文化制陶工艺的代表,更是中国史前艺术、宗教与社会生活的珍贵见证。通过它,我们得以窥见六千年前人类如何理解世界、表达信仰,并用艺术连接生与死、人与自然。正因如此,这件小小的陶盆,成为中国国家博物馆的重要藏品,也是中华文明源头的重要象征之一。

2、结合所学的艺术理论和专业知识,分析话剧《雷雨》(20分)

参考答案:

曹禺的《雷雨》是中国现代话剧走向成熟的标志。它用强烈的戏剧冲突、鲜明的人物和深刻的主题,把西方悲剧形式与中国社会现实巧妙结合,成为一部震撼人心的经典。

在结构上,《雷雨》严格遵循“三一律”——故事发生在一天之内,地点集中在周家和鲁家两个地方,情节紧凑、层层推进。过去三十年的秘密(如周朴园与侍萍的旧情、四凤和周萍的兄妹关系)在短短一天内被揭开,最终引爆所有矛盾。这些看似巧合的情节,其实都在强调“命运”的主题:人物无论怎么挣扎,都逃不出早已注定的悲剧结局,带有古希腊悲剧的宿命感。

在人物塑造上,每个人物都鲜活而复杂。周朴园是封建家长的代表,专制又虚伪,是悲剧的源头;蘩漪则是全剧最激烈的角色,她被压抑多年,爱得极端、恨得彻底,像一场“雷雨”一样推动剧情走向毁灭;周萍软弱犹豫,既想逃离又无法决断;侍萍忍辱负重,认命却又痛苦;四凤和周冲则天真善良,却因无知卷入乱伦悲剧。他们不是简单的符号,而是有血有肉、充满内心冲突的真实人物。

在主题上,《雷雨》不只是批判封建家庭的黑暗,更深入探讨了人性、命运和文明的困境。剧中的“雷雨”不仅是天气,更是人物压抑情感和即将爆发的灾难的象征。最后几乎全员死亡的结局,像一场残酷的审判,让人不禁思考:这场悲剧到底是因为命运无情,还是因为人的选择和社会制度的腐朽?

《雷雨》的伟大之处,在于它把西方戏剧技巧(如“三一律”)与中国传统文化、家庭伦理紧密结合,创造出一部既有现代意识又有民族特色的悲剧。它不仅揭露社会问题,更揭示了人性深处的矛盾与痛苦。正因如此,《雷雨》成为中国话剧史上不可超越的经典。

3、结合所学的艺术理论和专业知识,分析京剧《霸王别姬》(20分)

参考答案:

陈凯歌导演的《霸王别姬》是华语电影的经典之作。影片通过京剧艺人程蝶衣和段小楼跨越半个世纪的命运起伏,讲述了个人在时代洪流中的挣扎与悲剧。

故事采用线性叙事,背景涵盖从民国初年到文革结束的中国历史巨变。军阀混战、抗日战争、新中国成立、文化大革命等这些重大事件不仅推动剧情发展,更深刻影响了人物的命运。程蝶衣一生痴迷于京剧《霸王别姬》,将自己完全代入虞姬的角色,达到“人戏不分”的境界。他相信“从一而终”,无论是对艺术还是对感情都极其执着。而段小楼则现实得多,认为“戏是戏,人是人”。两人价值观的根本差异,最终导致了无法挽回的悲剧。程蝶衣的毁灭,不只是个人的失败,更是一个理想主义者在现实世界中必然的结局。

在表现手法上,影片运用了大量象征性镜头。比如那把贯穿全片的宝剑,既是程蝶衣对段小楼情感的寄托,也代表他对艺术的忠贞,最后却成了他自尽的工具。舞台上的华丽与台下的苦难形成鲜明对比,京剧成为观察人性与时代的窗口。张国荣饰演的程蝶衣堪称经典,他不仅掌握了京剧旦角的身段、眼神等技巧,更用细腻的内心表演,展现出角色的脆弱、偏执与深情,让观众深深共情。

更深层次上,《霸王别姬》也在探讨身份认同与传统文化的命运。程蝶衣从小被送进戏班,被迫扮演女性角色,久而久之模糊了性别与自我认知。他的迷失,反映了个体在强大社会压力和历史暴力下的无力感。而京剧从辉煌到衰落的过程,也象征着中国传统文化在现代化浪潮中的困境。影片不只是讲一个爱情或友情的故事,更是对艺术纯粹性、个人与集体关系、民族文化根基等问题的深刻反思。

总之,《霸王别姬》融合了高超的电影语言、动人的人物塑造和厚重的文化思考。它既是一个人的悲剧,也是一个时代、一种文化的缩影。正因如此,它超越了时间和地域,成为一部具有世界意义的电影杰作。

4、结合所学的艺术理论和专业知识,分析欧阳询《九成宫醴泉铭》(20分)

参考答案:

《九成宫醴泉铭》是唐代著名碑刻,由魏徵撰文、欧阳询书写,刻于唐贞观六年(公元632年)。它不仅是一篇记录皇帝功绩的文章,更是中国书法史上楷书的巅峰之作,被誉为“楷书之极则”。

这块碑原立于陕西麟游县的九成宫——这是隋唐时期的避暑行宫。当时,唐太宗在此避暑,偶然发现一处清泉,认为是祥瑞之兆。大臣魏徵便写下这篇铭文,一方面赞美泉水的出现是上天对太宗仁政的嘉奖,另一方面也借机劝谏皇帝要居安思危、勤政爱民。文章内容既有对盛世的歌颂,也有含蓄的政治提醒,体现了儒家“以德配天”的思想。

而真正让《九成宫醴泉铭》名垂千古的,是欧阳询的书法。欧阳询是初唐四大书法家之一,时年已75岁,书法技艺炉火纯青。他写的楷书结构严谨、笔画挺拔、法度森严,却又不失灵动。字形瘦长,中宫收紧,四边伸展,横画略带右上斜势,竖笔刚劲有力,转折处干净利落。整体风格端庄清雅,既庄严又秀美,被后人称为“欧体”,成为学习楷书的经典范本。

《九成宫醴泉铭》的书法之所以备受推崇,是因为它达到了“规矩”与“神韵”的完美统一。每个字都像经过精密计算,但又不呆板;笔画之间呼应自然,通篇气息连贯。即使在今天,它仍是书法初学者临摹的重要教材。

此外,这块碑还具有重要的历史价值。它记录了唐太宗时期的政治理念和宫廷生活,反映了贞观之治下君臣共治、重视德政的风气。而“醴泉”(甘甜的泉水)的出现,被赋予了天人感应的色彩,说明古人常通过自然现象来解释政治合法性。

总之,《九成宫醴泉铭》集文学、书法、历史于一体。它不仅是唐太宗时代精神的写照,更是中国书法艺术的瑰宝。欧阳询用一支笔,把理性、秩序与美感凝固在石头上,让一千多年后的我们仍能感受到那份沉静而强大的力量。正因如此,它始终被视为楷书学习的“教科书”,在中国文化史上占据着不可替代的地位。

四、论述题(共50分,每题25分)

1、请结合艺术发展史与相关理论,系统论述艺术风格形成的主要原因及其多元影响因素。(25分)

参考答案:

艺术风格的形成有着复杂的、多方面的原因,它受到艺术家自身各种条件及社会政治、经济、文化等各方面的制约与影响。总括起来,可以把这些因素归纳为主观的与客观的两个方面:

第一,主观因素。亦即内部因素,是形成艺术风格的首要原因。它主要是指作为创作主体的艺术家的自身条件,正是这些条件和因素,决定了艺术家把握生活、表现生活的独特性,使之在创作中体现出一定的、属于自己的特色。

(1)心理功能

艺术风格的形成,与其自身的心理功能有着密切的关系,艺术家的心理功能,主要是指他的情感、气质及其他心理特质。

(2)生活经历

艺术家个人生活经历的不同,会对他的创作风格产生较大的影响。个人的出身、教养,以及生活境况、个人的情感历程等,都会对自己创作风格的形成或转变产生程度不同的制约作用。特别是生活中那些刻骨铭心的、决定人生命运的重大事变,更能对艺术家风格的奠定或变异发生重大影响。

(3)思想修养

即世界观因素。艺术家在哲学、政治、道德、美学等方面的修养和观点,无不渗透于作品之中。作品总要表达艺术家的思想和精神风貌,没有思想内蕴的作品是难以想象的。

(4)艺术修养

艺术家的多方面的艺术素养,如艺术的鉴赏力和艺术地感受生活的能力、艺术表现能力等,也对风格的形成起重要作用。艺术家的艺术修养与他的师承和所依附的思潮流派有着重要的关系。一个人在他学习艺术的过程中所直接受到的教育和熏陶,对他一生创作风格的形成,都会产生积极的影响。

第二,客观因素。风格并不是艺术家的主观随意性的表现,而是在艺术家的主观特性与对客观现实的真实反映相结合中表现出来的。因此风格的形成还必然受到各种客观因素的影响。

(1)时代及社会因素

艺术家生活的外部时代条件和社会环境,会对他们风格的形成和变化产生较大的影响。不管一个人的个性如何独特,都会深深地留下一定历史时代和社会生活变革的印记。时代的精神和社会的风尚,都会影响到他的创作倾向和风格。

(2)民族因素

艺术家从属于一定的民族,在一定的民族区域中生活,那些民族特定的社会生活、文化传统、心理素质、精神状态、风土人情、审美理想就会反映到创作中来。

这种来自于本民族的观念和精神的制约,常常是由艺术家不自觉地体现出来的,它表现出一种不以人的意志为转移的强劲的民族精神的凝聚力和审美思维的惯性。

(3)文化因素

指在一定的地域和环境中的人们的审美需求状况、文化消费的倾向、社会文化的基本水准、社会文化心理等,都时时影响着、作用于艺术家创作风格,促使艺术家在题材的取舍、结构的安排、语言的使用、方法和技巧的探求等方面,做出自己的选择,使作品能够适应处于动态中的文化环境的需要,以及欣赏者不断更新的审美需要。

综上所述,艺术风格的成因既有主观方面的因素也有客观方面的因素,二者共同塑造了艺术家的艺术风格。

2、请结合艺术学相关理论,论述艺术的基本特征。(25分)

参考答案:

艺术作为一种特殊的社会意识形态,艺术生产作为种特殊的精神生产,决定了艺术必然具有形象性、主体性、审美性等基本特征。

(一)艺术的形象性

艺术的基本特征之一是形象性。艺术是以具体的、生动感人的艺术形象来反映社会生活和表现艺术家的思想情感。任何艺术都不能没有形象。

(1)艺术形象是客观与主观的统一

任何艺术作品的形象都是具体的、感性的,也都体现着一定的思想感情,都是客观因素与主观因素的有机统一。对于不同的艺术门类来说,艺术形象这种客观因素与主观因素的统一具有各自不同的特点。

(2)艺术形象是内容与形式的统一

任何艺术形象都离不开内容,也离不开形式,二者是有机统一的。

艺术欣赏中,直接作用于欣赏者感官的是艺术形式,但艺术形式之所以能感动人影响人,是由于这种形式生动鲜明地体现出深刻的思想内容。优秀的艺术作品,必然具有深刻的思想内涵和完美的艺术形式二者有机统一才使其具有令人惊叹的感人魅力。

(3)艺术形象是个性与共性的统一

凡是成功的艺术形象,无不具有鲜明而独特的个性,同时又具有丰富而广泛的社会概括性。正因为达到了个性与共性的高度统一,才使得这些艺术形象具有不朽的艺术生命力。许多艺术家在总结创造艺术形象的经验时,总是把能否从生活中捕捉到这种具有独特个性特征同时又具有普遍意义的事物,当作成败的关键。

(二)艺术的主体性

主体性作为艺术的基本特征之一,体现在艺术生产活动的全过程,包括艺术创作、艺术作品和艺术欣赏。

(1)艺术创作具有主体性的特点

艺术创作是一种创造性的劳动,艺术家作为创作主体对艺术创作起着决定性的作用。艺术创作的主体性,集中表现为艺术家的创作活动具有能动性和独创性。

(2)艺术作品具有主体性的特点

艺术作品作为艺术家创造性劳动的产物,必然打上艺术家作为创作主体的鲜明烙印。

取材范围不同的艺术家,创作出来的作品自然是各不相同。而那些取材范围相同的艺术家,其作品仍然具有鲜明的主体性烙印,具有强烈的创造性与创新性特色。

(3)艺术欣赏具有主体性的特点

由于欣赏者的生活经验与性格气质不同,审美能力和艺术素养不同,在审美感受上就形成了鲜明的个性差异,使艺术欣赏打上欣赏主体的烙印。在艺术欣赏中,欣赏主体并不是被动地反映或消极地静观。艺术欣赏是主体对客体能动的改造加工过程。

(三)艺术的审美性

艺术的审美特性是人类审美意识的集中体现,包括在艺术生产和艺术消费过程中所具有的激发情感、创造形象与形式、获得精神的愉悦与超越的价值。

(1)艺术审美是人类审美经验的集中表现

马克思认为,人的本性是自由自觉的有意识的生命活动,人具有丰富的本质力量,其中就包括审美的能力与意识。人在发挥审美意识、进行审美活动的过程中,艺术是最主要的审美对象,艺术美是美的集中体现,艺术的审美性是人类审美经验的集中表达。审美性是艺术的根本特性之一。

(2)情感性是艺术审美特性的根本

情感性指艺术作品中饱含着创作者寄予的丰厚复杂的情感,而接受者则被激发起相应的情感体验,形成共鸣。人们在艺术中表达情感,体验情感,创造超越于日常感情的更丰富、更细腻的情感。

(3)形象与形式是艺术审美特性的来源

艺术的审美性的达成,不是依靠概念和说理,而是依赖形象的塑造和形式的构造。艺术家使用在艺术史发展的特定阶段形成的、并带有自己风格的形式语言,在艺术作品中塑造出形形色色的活生生的形象。这种形象和形式,构成了艺术作品呈现出来的基本面貌。

(4)超越的精神内涵是艺术审美的最高价值

所谓超越,是指艺术可以为接受者提供高于现实生活与日常情感的更加理想和集中的生活体验和情感体验,提升人的精神境界。在艺术中,人超越于有限自我而达到无限自由。这种超越首先表现为人对艺术世界的移情,仿佛庄周梦蝶,人与艺术中的世界同一。

综上所述,艺术具有形象性、主体性、审美性三个主要特征,三者相辅相成、互为表里,共同构成艺术的基本特征。

聚研2025【山东师范大学定向班】,斩获:

(1)视觉传达设计初试总第一;

(2)视觉传达设计录取总第一;

(3)环境设计前 3 名斩获 2 位!;

(4)视觉传达前 7 名包揽 6 位!!

山东师范大学2025届设计专业成绩表

(红色部分为聚研学员)

扫码关注我们

聚研艺术考研咨询

负责人刘老师

长按二维码添加老师,

在线咨询目标院校信息

最新文章

随机文章

基本 文件 流程 错误 SQL 调试
  1. 请求信息 : 2026-05-20 11:36:11 HTTP/2.0 GET : https://www.sjds.net/a/460339.html
  2. 运行时间 : 0.211638s [ 吞吐率:4.73req/s ] 内存消耗:4,746.04kb 文件加载:140
  3. 缓存信息 : 0 reads,0 writes
  4. 会话信息 : SESSION_ID=0131d25e71a863b568fe1bc9da39f6c0
  1. /yingpanguazai/ssd/ssd1/www/www.sjds.net/public/index.php ( 0.79 KB )
  2. /yingpanguazai/ssd/ssd1/www/www.sjds.net/vendor/autoload.php ( 0.17 KB )
  3. /yingpanguazai/ssd/ssd1/www/www.sjds.net/vendor/composer/autoload_real.php ( 2.49 KB )
  4. /yingpanguazai/ssd/ssd1/www/www.sjds.net/vendor/composer/platform_check.php ( 0.90 KB )
  5. /yingpanguazai/ssd/ssd1/www/www.sjds.net/vendor/composer/ClassLoader.php ( 14.03 KB )
  6. /yingpanguazai/ssd/ssd1/www/www.sjds.net/vendor/composer/autoload_static.php ( 4.90 KB )
  7. /yingpanguazai/ssd/ssd1/www/www.sjds.net/vendor/topthink/think-helper/src/helper.php ( 8.34 KB )
  8. /yingpanguazai/ssd/ssd1/www/www.sjds.net/vendor/topthink/think-validate/src/helper.php ( 2.19 KB )
  9. /yingpanguazai/ssd/ssd1/www/www.sjds.net/vendor/topthink/think-orm/src/helper.php ( 1.47 KB )
  10. /yingpanguazai/ssd/ssd1/www/www.sjds.net/vendor/topthink/think-orm/stubs/load_stubs.php ( 0.16 KB )
  11. /yingpanguazai/ssd/ssd1/www/www.sjds.net/vendor/topthink/framework/src/think/Exception.php ( 1.69 KB )
  12. /yingpanguazai/ssd/ssd1/www/www.sjds.net/vendor/topthink/think-container/src/Facade.php ( 2.71 KB )
  13. /yingpanguazai/ssd/ssd1/www/www.sjds.net/vendor/symfony/deprecation-contracts/function.php ( 0.99 KB )
  14. /yingpanguazai/ssd/ssd1/www/www.sjds.net/vendor/symfony/polyfill-mbstring/bootstrap.php ( 8.26 KB )
  15. /yingpanguazai/ssd/ssd1/www/www.sjds.net/vendor/symfony/polyfill-mbstring/bootstrap80.php ( 9.78 KB )
  16. /yingpanguazai/ssd/ssd1/www/www.sjds.net/vendor/symfony/var-dumper/Resources/functions/dump.php ( 1.49 KB )
  17. /yingpanguazai/ssd/ssd1/www/www.sjds.net/vendor/topthink/think-dumper/src/helper.php ( 0.18 KB )
  18. /yingpanguazai/ssd/ssd1/www/www.sjds.net/vendor/symfony/var-dumper/VarDumper.php ( 4.30 KB )
  19. /yingpanguazai/ssd/ssd1/www/www.sjds.net/vendor/topthink/framework/src/think/App.php ( 15.30 KB )
  20. /yingpanguazai/ssd/ssd1/www/www.sjds.net/vendor/topthink/think-container/src/Container.php ( 15.76 KB )
  21. /yingpanguazai/ssd/ssd1/www/www.sjds.net/vendor/psr/container/src/ContainerInterface.php ( 1.02 KB )
  22. /yingpanguazai/ssd/ssd1/www/www.sjds.net/app/provider.php ( 0.19 KB )
  23. /yingpanguazai/ssd/ssd1/www/www.sjds.net/vendor/topthink/framework/src/think/Http.php ( 6.04 KB )
  24. /yingpanguazai/ssd/ssd1/www/www.sjds.net/vendor/topthink/think-helper/src/helper/Str.php ( 7.29 KB )
  25. /yingpanguazai/ssd/ssd1/www/www.sjds.net/vendor/topthink/framework/src/think/Env.php ( 4.68 KB )
  26. /yingpanguazai/ssd/ssd1/www/www.sjds.net/app/common.php ( 0.03 KB )
  27. /yingpanguazai/ssd/ssd1/www/www.sjds.net/vendor/topthink/framework/src/helper.php ( 18.78 KB )
  28. /yingpanguazai/ssd/ssd1/www/www.sjds.net/vendor/topthink/framework/src/think/Config.php ( 5.54 KB )
  29. /yingpanguazai/ssd/ssd1/www/www.sjds.net/config/app.php ( 0.95 KB )
  30. /yingpanguazai/ssd/ssd1/www/www.sjds.net/config/cache.php ( 0.78 KB )
  31. /yingpanguazai/ssd/ssd1/www/www.sjds.net/config/console.php ( 0.23 KB )
  32. /yingpanguazai/ssd/ssd1/www/www.sjds.net/config/cookie.php ( 0.56 KB )
  33. /yingpanguazai/ssd/ssd1/www/www.sjds.net/config/database.php ( 2.48 KB )
  34. /yingpanguazai/ssd/ssd1/www/www.sjds.net/vendor/topthink/framework/src/think/facade/Env.php ( 1.67 KB )
  35. /yingpanguazai/ssd/ssd1/www/www.sjds.net/config/filesystem.php ( 0.61 KB )
  36. /yingpanguazai/ssd/ssd1/www/www.sjds.net/config/lang.php ( 0.91 KB )
  37. /yingpanguazai/ssd/ssd1/www/www.sjds.net/config/log.php ( 1.35 KB )
  38. /yingpanguazai/ssd/ssd1/www/www.sjds.net/config/middleware.php ( 0.19 KB )
  39. /yingpanguazai/ssd/ssd1/www/www.sjds.net/config/route.php ( 1.89 KB )
  40. /yingpanguazai/ssd/ssd1/www/www.sjds.net/config/session.php ( 0.57 KB )
  41. /yingpanguazai/ssd/ssd1/www/www.sjds.net/config/trace.php ( 0.34 KB )
  42. /yingpanguazai/ssd/ssd1/www/www.sjds.net/config/view.php ( 0.82 KB )
  43. /yingpanguazai/ssd/ssd1/www/www.sjds.net/app/event.php ( 0.25 KB )
  44. /yingpanguazai/ssd/ssd1/www/www.sjds.net/vendor/topthink/framework/src/think/Event.php ( 7.67 KB )
  45. /yingpanguazai/ssd/ssd1/www/www.sjds.net/app/service.php ( 0.13 KB )
  46. /yingpanguazai/ssd/ssd1/www/www.sjds.net/app/AppService.php ( 0.26 KB )
  47. /yingpanguazai/ssd/ssd1/www/www.sjds.net/vendor/topthink/framework/src/think/Service.php ( 1.64 KB )
  48. /yingpanguazai/ssd/ssd1/www/www.sjds.net/vendor/topthink/framework/src/think/Lang.php ( 7.35 KB )
  49. /yingpanguazai/ssd/ssd1/www/www.sjds.net/vendor/topthink/framework/src/lang/zh-cn.php ( 13.70 KB )
  50. /yingpanguazai/ssd/ssd1/www/www.sjds.net/vendor/topthink/framework/src/think/initializer/Error.php ( 3.31 KB )
  51. /yingpanguazai/ssd/ssd1/www/www.sjds.net/vendor/topthink/framework/src/think/initializer/RegisterService.php ( 1.33 KB )
  52. /yingpanguazai/ssd/ssd1/www/www.sjds.net/vendor/services.php ( 0.14 KB )
  53. /yingpanguazai/ssd/ssd1/www/www.sjds.net/vendor/topthink/framework/src/think/service/PaginatorService.php ( 1.52 KB )
  54. /yingpanguazai/ssd/ssd1/www/www.sjds.net/vendor/topthink/framework/src/think/service/ValidateService.php ( 0.99 KB )
  55. /yingpanguazai/ssd/ssd1/www/www.sjds.net/vendor/topthink/framework/src/think/service/ModelService.php ( 2.04 KB )
  56. /yingpanguazai/ssd/ssd1/www/www.sjds.net/vendor/topthink/think-trace/src/Service.php ( 0.77 KB )
  57. /yingpanguazai/ssd/ssd1/www/www.sjds.net/vendor/topthink/framework/src/think/Middleware.php ( 6.72 KB )
  58. /yingpanguazai/ssd/ssd1/www/www.sjds.net/vendor/topthink/framework/src/think/initializer/BootService.php ( 0.77 KB )
  59. /yingpanguazai/ssd/ssd1/www/www.sjds.net/vendor/topthink/think-orm/src/Paginator.php ( 11.86 KB )
  60. /yingpanguazai/ssd/ssd1/www/www.sjds.net/vendor/topthink/think-validate/src/Validate.php ( 63.20 KB )
  61. /yingpanguazai/ssd/ssd1/www/www.sjds.net/vendor/topthink/think-orm/src/Model.php ( 23.55 KB )
  62. /yingpanguazai/ssd/ssd1/www/www.sjds.net/vendor/topthink/think-orm/src/model/concern/Attribute.php ( 21.05 KB )
  63. /yingpanguazai/ssd/ssd1/www/www.sjds.net/vendor/topthink/think-orm/src/model/concern/AutoWriteData.php ( 4.21 KB )
  64. /yingpanguazai/ssd/ssd1/www/www.sjds.net/vendor/topthink/think-orm/src/model/concern/Conversion.php ( 6.44 KB )
  65. /yingpanguazai/ssd/ssd1/www/www.sjds.net/vendor/topthink/think-orm/src/model/concern/DbConnect.php ( 5.16 KB )
  66. /yingpanguazai/ssd/ssd1/www/www.sjds.net/vendor/topthink/think-orm/src/model/concern/ModelEvent.php ( 2.33 KB )
  67. /yingpanguazai/ssd/ssd1/www/www.sjds.net/vendor/topthink/think-orm/src/model/concern/RelationShip.php ( 28.29 KB )
  68. /yingpanguazai/ssd/ssd1/www/www.sjds.net/vendor/topthink/think-helper/src/contract/Arrayable.php ( 0.09 KB )
  69. /yingpanguazai/ssd/ssd1/www/www.sjds.net/vendor/topthink/think-helper/src/contract/Jsonable.php ( 0.13 KB )
  70. /yingpanguazai/ssd/ssd1/www/www.sjds.net/vendor/topthink/think-orm/src/model/contract/Modelable.php ( 0.09 KB )
  71. /yingpanguazai/ssd/ssd1/www/www.sjds.net/vendor/topthink/framework/src/think/Db.php ( 2.88 KB )
  72. /yingpanguazai/ssd/ssd1/www/www.sjds.net/vendor/topthink/think-orm/src/DbManager.php ( 8.52 KB )
  73. /yingpanguazai/ssd/ssd1/www/www.sjds.net/vendor/topthink/framework/src/think/Log.php ( 6.28 KB )
  74. /yingpanguazai/ssd/ssd1/www/www.sjds.net/vendor/topthink/framework/src/think/Manager.php ( 3.92 KB )
  75. /yingpanguazai/ssd/ssd1/www/www.sjds.net/vendor/psr/log/src/LoggerTrait.php ( 2.69 KB )
  76. /yingpanguazai/ssd/ssd1/www/www.sjds.net/vendor/psr/log/src/LoggerInterface.php ( 2.71 KB )
  77. /yingpanguazai/ssd/ssd1/www/www.sjds.net/vendor/topthink/framework/src/think/Cache.php ( 4.92 KB )
  78. /yingpanguazai/ssd/ssd1/www/www.sjds.net/vendor/psr/simple-cache/src/CacheInterface.php ( 4.71 KB )
  79. /yingpanguazai/ssd/ssd1/www/www.sjds.net/vendor/topthink/think-helper/src/helper/Arr.php ( 16.63 KB )
  80. /yingpanguazai/ssd/ssd1/www/www.sjds.net/vendor/topthink/framework/src/think/cache/driver/File.php ( 7.84 KB )
  81. /yingpanguazai/ssd/ssd1/www/www.sjds.net/vendor/topthink/framework/src/think/cache/Driver.php ( 9.03 KB )
  82. /yingpanguazai/ssd/ssd1/www/www.sjds.net/vendor/topthink/framework/src/think/contract/CacheHandlerInterface.php ( 1.99 KB )
  83. /yingpanguazai/ssd/ssd1/www/www.sjds.net/app/Request.php ( 0.09 KB )
  84. /yingpanguazai/ssd/ssd1/www/www.sjds.net/vendor/topthink/framework/src/think/Request.php ( 55.78 KB )
  85. /yingpanguazai/ssd/ssd1/www/www.sjds.net/app/middleware.php ( 0.25 KB )
  86. /yingpanguazai/ssd/ssd1/www/www.sjds.net/vendor/topthink/framework/src/think/Pipeline.php ( 2.61 KB )
  87. /yingpanguazai/ssd/ssd1/www/www.sjds.net/vendor/topthink/think-trace/src/TraceDebug.php ( 3.40 KB )
  88. /yingpanguazai/ssd/ssd1/www/www.sjds.net/vendor/topthink/framework/src/think/middleware/SessionInit.php ( 1.94 KB )
  89. /yingpanguazai/ssd/ssd1/www/www.sjds.net/vendor/topthink/framework/src/think/Session.php ( 1.80 KB )
  90. /yingpanguazai/ssd/ssd1/www/www.sjds.net/vendor/topthink/framework/src/think/session/driver/File.php ( 6.27 KB )
  91. /yingpanguazai/ssd/ssd1/www/www.sjds.net/vendor/topthink/framework/src/think/contract/SessionHandlerInterface.php ( 0.87 KB )
  92. /yingpanguazai/ssd/ssd1/www/www.sjds.net/vendor/topthink/framework/src/think/session/Store.php ( 7.12 KB )
  93. /yingpanguazai/ssd/ssd1/www/www.sjds.net/vendor/topthink/framework/src/think/Route.php ( 23.73 KB )
  94. /yingpanguazai/ssd/ssd1/www/www.sjds.net/vendor/topthink/framework/src/think/route/RuleName.php ( 5.75 KB )
  95. /yingpanguazai/ssd/ssd1/www/www.sjds.net/vendor/topthink/framework/src/think/route/Domain.php ( 2.53 KB )
  96. /yingpanguazai/ssd/ssd1/www/www.sjds.net/vendor/topthink/framework/src/think/route/RuleGroup.php ( 22.43 KB )
  97. /yingpanguazai/ssd/ssd1/www/www.sjds.net/vendor/topthink/framework/src/think/route/Rule.php ( 26.95 KB )
  98. /yingpanguazai/ssd/ssd1/www/www.sjds.net/vendor/topthink/framework/src/think/route/RuleItem.php ( 9.78 KB )
  99. /yingpanguazai/ssd/ssd1/www/www.sjds.net/route/app.php ( 1.72 KB )
  100. /yingpanguazai/ssd/ssd1/www/www.sjds.net/vendor/topthink/framework/src/think/facade/Route.php ( 4.70 KB )
  101. /yingpanguazai/ssd/ssd1/www/www.sjds.net/vendor/topthink/framework/src/think/route/dispatch/Controller.php ( 4.74 KB )
  102. /yingpanguazai/ssd/ssd1/www/www.sjds.net/vendor/topthink/framework/src/think/route/Dispatch.php ( 10.44 KB )
  103. /yingpanguazai/ssd/ssd1/www/www.sjds.net/app/controller/Index.php ( 4.81 KB )
  104. /yingpanguazai/ssd/ssd1/www/www.sjds.net/app/BaseController.php ( 2.05 KB )
  105. /yingpanguazai/ssd/ssd1/www/www.sjds.net/vendor/topthink/think-orm/src/facade/Db.php ( 0.93 KB )
  106. /yingpanguazai/ssd/ssd1/www/www.sjds.net/vendor/topthink/think-orm/src/db/connector/Mysql.php ( 5.44 KB )
  107. /yingpanguazai/ssd/ssd1/www/www.sjds.net/vendor/topthink/think-orm/src/db/PDOConnection.php ( 52.47 KB )
  108. /yingpanguazai/ssd/ssd1/www/www.sjds.net/vendor/topthink/think-orm/src/db/Connection.php ( 8.39 KB )
  109. /yingpanguazai/ssd/ssd1/www/www.sjds.net/vendor/topthink/think-orm/src/db/ConnectionInterface.php ( 4.57 KB )
  110. /yingpanguazai/ssd/ssd1/www/www.sjds.net/vendor/topthink/think-orm/src/db/builder/Mysql.php ( 16.58 KB )
  111. /yingpanguazai/ssd/ssd1/www/www.sjds.net/vendor/topthink/think-orm/src/db/Builder.php ( 24.06 KB )
  112. /yingpanguazai/ssd/ssd1/www/www.sjds.net/vendor/topthink/think-orm/src/db/BaseBuilder.php ( 27.50 KB )
  113. /yingpanguazai/ssd/ssd1/www/www.sjds.net/vendor/topthink/think-orm/src/db/Query.php ( 15.71 KB )
  114. /yingpanguazai/ssd/ssd1/www/www.sjds.net/vendor/topthink/think-orm/src/db/BaseQuery.php ( 45.13 KB )
  115. /yingpanguazai/ssd/ssd1/www/www.sjds.net/vendor/topthink/think-orm/src/db/concern/TimeFieldQuery.php ( 7.43 KB )
  116. /yingpanguazai/ssd/ssd1/www/www.sjds.net/vendor/topthink/think-orm/src/db/concern/AggregateQuery.php ( 3.26 KB )
  117. /yingpanguazai/ssd/ssd1/www/www.sjds.net/vendor/topthink/think-orm/src/db/concern/ModelRelationQuery.php ( 20.07 KB )
  118. /yingpanguazai/ssd/ssd1/www/www.sjds.net/vendor/topthink/think-orm/src/db/concern/ParamsBind.php ( 3.66 KB )
  119. /yingpanguazai/ssd/ssd1/www/www.sjds.net/vendor/topthink/think-orm/src/db/concern/ResultOperation.php ( 7.01 KB )
  120. /yingpanguazai/ssd/ssd1/www/www.sjds.net/vendor/topthink/think-orm/src/db/concern/WhereQuery.php ( 19.37 KB )
  121. /yingpanguazai/ssd/ssd1/www/www.sjds.net/vendor/topthink/think-orm/src/db/concern/JoinAndViewQuery.php ( 7.11 KB )
  122. /yingpanguazai/ssd/ssd1/www/www.sjds.net/vendor/topthink/think-orm/src/db/concern/TableFieldInfo.php ( 2.63 KB )
  123. /yingpanguazai/ssd/ssd1/www/www.sjds.net/vendor/topthink/think-orm/src/db/concern/Transaction.php ( 2.77 KB )
  124. /yingpanguazai/ssd/ssd1/www/www.sjds.net/vendor/topthink/framework/src/think/log/driver/File.php ( 5.96 KB )
  125. /yingpanguazai/ssd/ssd1/www/www.sjds.net/vendor/topthink/framework/src/think/contract/LogHandlerInterface.php ( 0.86 KB )
  126. /yingpanguazai/ssd/ssd1/www/www.sjds.net/vendor/topthink/framework/src/think/log/Channel.php ( 3.89 KB )
  127. /yingpanguazai/ssd/ssd1/www/www.sjds.net/vendor/topthink/framework/src/think/event/LogRecord.php ( 1.02 KB )
  128. /yingpanguazai/ssd/ssd1/www/www.sjds.net/vendor/topthink/think-helper/src/Collection.php ( 16.47 KB )
  129. /yingpanguazai/ssd/ssd1/www/www.sjds.net/vendor/topthink/framework/src/think/facade/View.php ( 1.70 KB )
  130. /yingpanguazai/ssd/ssd1/www/www.sjds.net/vendor/topthink/framework/src/think/View.php ( 4.39 KB )
  131. /yingpanguazai/ssd/ssd1/www/www.sjds.net/vendor/topthink/framework/src/think/Response.php ( 8.81 KB )
  132. /yingpanguazai/ssd/ssd1/www/www.sjds.net/vendor/topthink/framework/src/think/response/View.php ( 3.29 KB )
  133. /yingpanguazai/ssd/ssd1/www/www.sjds.net/vendor/topthink/framework/src/think/Cookie.php ( 6.06 KB )
  134. /yingpanguazai/ssd/ssd1/www/www.sjds.net/vendor/topthink/think-view/src/Think.php ( 8.38 KB )
  135. /yingpanguazai/ssd/ssd1/www/www.sjds.net/vendor/topthink/framework/src/think/contract/TemplateHandlerInterface.php ( 1.60 KB )
  136. /yingpanguazai/ssd/ssd1/www/www.sjds.net/vendor/topthink/think-template/src/Template.php ( 46.61 KB )
  137. /yingpanguazai/ssd/ssd1/www/www.sjds.net/vendor/topthink/think-template/src/template/driver/File.php ( 2.41 KB )
  138. /yingpanguazai/ssd/ssd1/www/www.sjds.net/vendor/topthink/think-template/src/template/contract/DriverInterface.php ( 0.86 KB )
  139. /yingpanguazai/ssd/ssd1/www/www.sjds.net/runtime/temp/5febe16c9207553ef9b4c4406f7af920.php ( 12.06 KB )
  140. /yingpanguazai/ssd/ssd1/www/www.sjds.net/vendor/topthink/think-trace/src/Html.php ( 4.42 KB )
  1. CONNECT:[ UseTime:0.001000s ] mysql:host=127.0.0.1;port=3306;dbname=www_sjds;charset=utf8mb4
  2. SHOW FULL COLUMNS FROM `fenlei` [ RunTime:0.001529s ]
  3. SELECT * FROM `fenlei` WHERE `fid` = 0 [ RunTime:0.000652s ]
  4. SELECT * FROM `fenlei` WHERE `fid` = 63 [ RunTime:0.000633s ]
  5. SHOW FULL COLUMNS FROM `set` [ RunTime:0.001322s ]
  6. SELECT * FROM `set` [ RunTime:0.000697s ]
  7. SHOW FULL COLUMNS FROM `article` [ RunTime:0.001448s ]
  8. SELECT * FROM `article` WHERE `id` = 460339 LIMIT 1 [ RunTime:0.002037s ]
  9. UPDATE `article` SET `lasttime` = 1779248171 WHERE `id` = 460339 [ RunTime:0.002213s ]
  10. SELECT * FROM `fenlei` WHERE `id` = 65 LIMIT 1 [ RunTime:0.000600s ]
  11. SELECT * FROM `article` WHERE `id` < 460339 ORDER BY `id` DESC LIMIT 1 [ RunTime:0.001021s ]
  12. SELECT * FROM `article` WHERE `id` > 460339 ORDER BY `id` ASC LIMIT 1 [ RunTime:0.000855s ]
  13. SELECT * FROM `article` WHERE `id` < 460339 ORDER BY `id` DESC LIMIT 10 [ RunTime:0.002118s ]
  14. SELECT * FROM `article` WHERE `id` < 460339 ORDER BY `id` DESC LIMIT 10,10 [ RunTime:0.001812s ]
  15. SELECT * FROM `article` WHERE `id` < 460339 ORDER BY `id` DESC LIMIT 20,10 [ RunTime:0.002804s ]
0.215793s