Hello,27考研的宝子们好,今天控制阿祖要介绍的院校是大连理工大学,跟随控制阿祖的步伐一起来看看吧。

欢迎加入27控制自动化考研交流群!本群提供专业课程备考资料、一对一择校规划服务,实时更新考试大纲变动、招生计划调整等关键信息。加入我们,第一时间获取最新考研动态~

01
26真题分析
题目变化特征:
根据考生反馈,26考研854计算量较大,难度变难,特别是有几个之前真题从来没考过的知识点,例如非线性的死区继电特性、s=-1之左的换元Nyquist稳定判据、现控状态反馈与时域指标相结合等。所以在平常准备专业课时,一些大纲中没考过的知识点也要多加留意。
26年预测复试线:
控制学硕:大概在330~340分,预测比25年上升20分左右。
控制专硕:大概在330~340分,预测比25年上升10-20分。

02
学校简介

第五轮控制学科评估:B+
25年控制专业软科排名:13
院校层次:985
招生学院:
控制科学与工程学院设有“控制科学与工程”博士后流动站、一级学科硕士点,“控制理论与控制工程”博士点。“控制理论与控制工程”是辽宁省重点学科。
力学与航空航天学院有国家级平台4个,教育部平台2个,省级平台6个,市级实验室1个。近年来,授权发明专利400余项;发表学术论文2600余篇,其中SCI检索论文1900余篇,出版学术专著20余本,2020年至2024年科研经费总进款10.8亿元。
光电工程与仪器科学学院近年来承担国家高科技发展研究计划、国家重点研发计划、科技部国际合作计划、国家自然基金委重点项目等国家级科研课题,以及中国电科集团、中国航天科技集团、中国铁道集团、中石油、中石化、鞍钢、宝钢等大型企业合作研发项目。

03
招生目录
控制科学与工程学院
01
控制科学与工程(学硕)
26考研统招人数18人,比25考研扩招2人。

2026控制科学与工程招生目录
02
控制工程(专硕)
26考研统招人数94人,比25考研扩招6人。

2026控制工程招生目录
力学与航空航天学院
01
低空技术与工程(学硕)
力学与航空航天学院的低空技术与工程为26考研新增考“854自动控制原理”的专业!

2026低空技术与工程招生目录
光电工程与仪器科学学院
01
仪器科学与技术(学硕)
26考研专业课改考“821控制工程基础”,统招人数5人,比25考研减少4人。

2026仪器科学与技术招生目录

04
25考研复试分数线

控制科学与工程学院
控制科学与工程(学硕):
25考研复试线为300分,较24考研下降33分,26考研预计会爆一波。
控制工程(专硕):
25考研复试线为318分,较24考研下降21分,近三年呈现下降趋势,26考研可能会出现上升现象。



05
25考研录取情况
控制科学与工程学院
01
控制科学与工程(学硕)

25考研复试线为300分。其中录取的初试最高分为376分,最低分为262分(少数民族计划),平均分为336分。进入复试36人,录取32人,复录比为1.13。
02
控制工程(专硕)


25考研复试线为318分。其中录取的初试最高分为401分,最低分为318分,平均分为359分。进入复试150人,录取107人,复录比为1.4。

05
专业课分析
26考研专业课大纲


854 自动控制原理
专业科目:854 自动控制原理
难度分析:难度较高
题型分析:题型为简答题(20%)和计算题(80%)
主要考察范围:自动控制的基本概念、控制系统的数学模型、时域分析法、根轨迹分析法、频域分析法、线性控制系统的校正、非线性系统分析、离散控制系统、控制系统的状态空间描述、线性系统的状态空间运动分析、线性控制系统的能控性和能观测性、控制系统的稳定性——Lyapunov 第二方法、线性定常系统的综合。

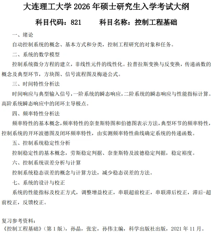
821 控制工程基础
专业科目:821 控制工程基础
难度分析:中等偏上
题型分析:题型为简答题(20%)和计算题(80%)
主要考察范围:自动控制的基本概念、控制系统的数学模型、时间特性分析法、频率特性分析法、控制系统稳定性分析、控制系统误差分析与计算、系统的设计与校正。
821考察内容比854考察内容少很多,只考自控,考的内容相对大多数只考自控的院校而言也是少的。

05
复试情况
1
复试内容
1.专业素质和能力考核(250分)
2.综合素质和能力考核(120分)
3.外语能力测试(30分)
2
复试科目
复试无笔试,涉及以下内容:
《微型计算机技术及应用》
《过程检测技术及仪表》
《电路分析》
3
复试难度
大连理工大学复试较为公平,复试考核成绩低于240分、综合素质考核低于72分、专业综合能力考核低于150分、外语能力测试缺考,均不予录取。这意味着考生需在各环节均达到基本要求,否则可能被淘汰。
4
总成绩组成
总成绩=初试总成绩(总分500分)+复试总成绩(总分400分)。

06
就业情况
大连理工大学控制专业凭借985院校背景与B+学科实力,就业方向多元,涵盖华为、小米等科技企业的智能互联与算法岗,比亚迪、零跑汽车等新能源车企的自动驾驶与规控岗,以及国网电力、航空工业集团等国企与科研院所的稳定岗位,部分毕业生选择继续深造,依托国家级科研平台、丰富的项目实践机会及产学研合作资源,毕业生实践能力与院校口碑均受用人单位高度认可,就业竞争力强劲。
阿祖总结
大连理工大学的考研难度比同在东北地区的东北大学、哈工大等985要小一些,同时,大连这个城市也是东北极具发展潜力的城市,所以想留在东北地区又对自己实力不太有信心的话,建议可以选择大连理工。
要注意大工的专硕也考数一英一。大工专业课方面比较看重基础知识,所以基本的概念一定要弄清楚,在基础知识扎实的基础上,多刷几次真题,将每一个题考察的知识点反复思考,26考研854难度反常,从来没考过的知识点也考了,所以保险起见,还是要吃透大纲!


27控制考研交流群
欢迎加入27控制考研交流群!本群提供专业课程备考资料、一对一择校规划服务,实时更新考试大纲变动、招生计划调整等关键信息。加入我们,第一时间获取最新考研动态~
控制考研全部院校真题合集(包含详解)永久开放免费领取渠道,且零门槛,无需转发、无需集赞、无需邀人入群,全程自行提领电子版真题。


*可直接扫描上方百度网盘二维码保存资料;
*若网盘二维码失效,可加“真题资料分享”QQ群获取新的网盘链接!
*点击“阅读原文”也可直接跳转真题合集更全领取方式!